Warning:
JavaScript is turned OFF. None of the links on this page will work until it is reactivated.
If you need help turning JavaScript On, click here.
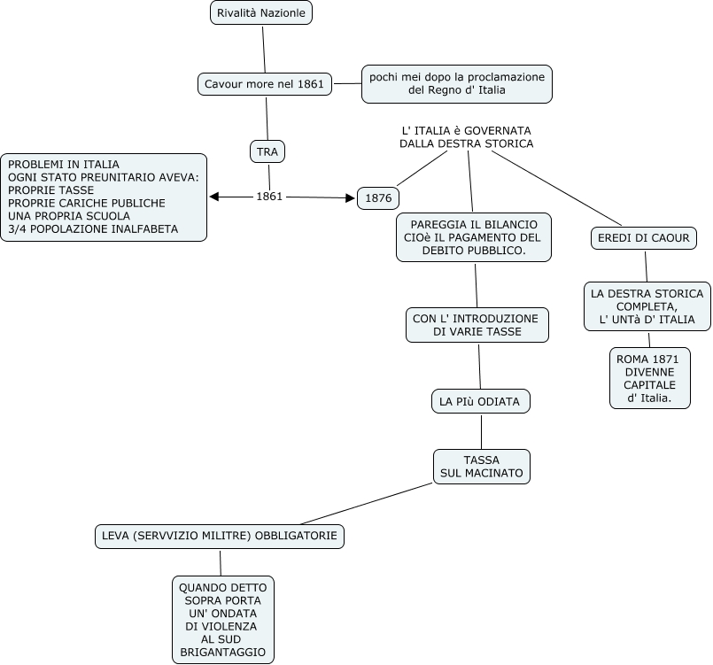
Questa Mappa Concettuale ha informazioni correlate a: la morte di Cavour, EREDI DI CAOUR ???? LA DESTRA STORICA COMPLETA, L' UNTà D' ITALIA, 1876 L' ITALIA è GOVERNATA DALLA DESTRA STORICA PAREGGIA IL BILANCIO CIOè IL PAGAMENTO DEL DEBITO PUBBLICO., LA DESTRA STORICA COMPLETA, L' UNTà D' ITALIA ???? ROMA 1871 DIVENNE CAPITALE d' Italia., EREDI DI CAOUR ???? LA DESTRA STORICA COMPLETA, L' UNTà D' ITALIA, CON L' INTRODUZIONE DI VARIE TASSE ???? LA PIù ODIATA, Cavour more nel 1861 ???? TRA, Cavour more nel 1861 ???? pochi mei dopo la proclamazione del Regno d' Italia, 1876 L' ITALIA è GOVERNATA DALLA DESTRA STORICA EREDI DI CAOUR, TRA 1861 PROBLEMI IN ITALIA OGNI STATO PREUNITARIO AVEVA: PROPRIE TASSE PROPRIE CARICHE PUBLICHE UNA PROPRIA SCUOLA 3/4 POPOLAZIONE INALFABETA, LA PIù ODIATA ???? TASSA SUL MACINATO