Warning:
JavaScript is turned OFF. None of the links on this page will work until it is reactivated.
If you need help turning JavaScript On, click here.
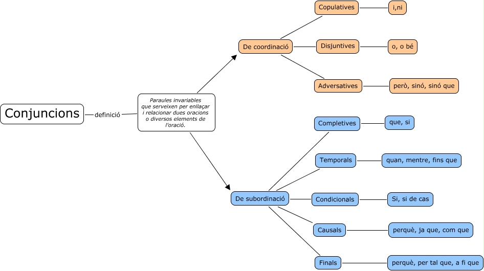
Aquest mapa conceptual conté informació relacionada amb: Conjuncions, Paraules invariables que serveixen per enllaçar i relacionar dues oracions o diversos elements de l'oració. De subordinació, De subordinació Finals, De subordinació Temporals, Disjuntives o, o bé, Completives que, si, De subordinació Causals, Adversatives però, sinó, sinó que, Copulatives i,ni, De coordinació Copulatives, Condicionals Si, si de cas, De subordinació Condicionals, Temporals quan, mentre, fins que, De subordinació Completives, Paraules invariables que serveixen per enllaçar i relacionar dues oracions o diversos elements de l'oració. De coordinació, De coordinació Disjuntives, Finals perquè, per tal que, a fi que, De coordinació Adversatives, Conjuncions definició Paraules invariables que serveixen per enllaçar i relacionar dues oracions o diversos elements de l'oració., Causals perquè, ja que, com que