Warning:
JavaScript is turned OFF. None of the links on this page will work until it is reactivated.
If you need help turning JavaScript On, click here.
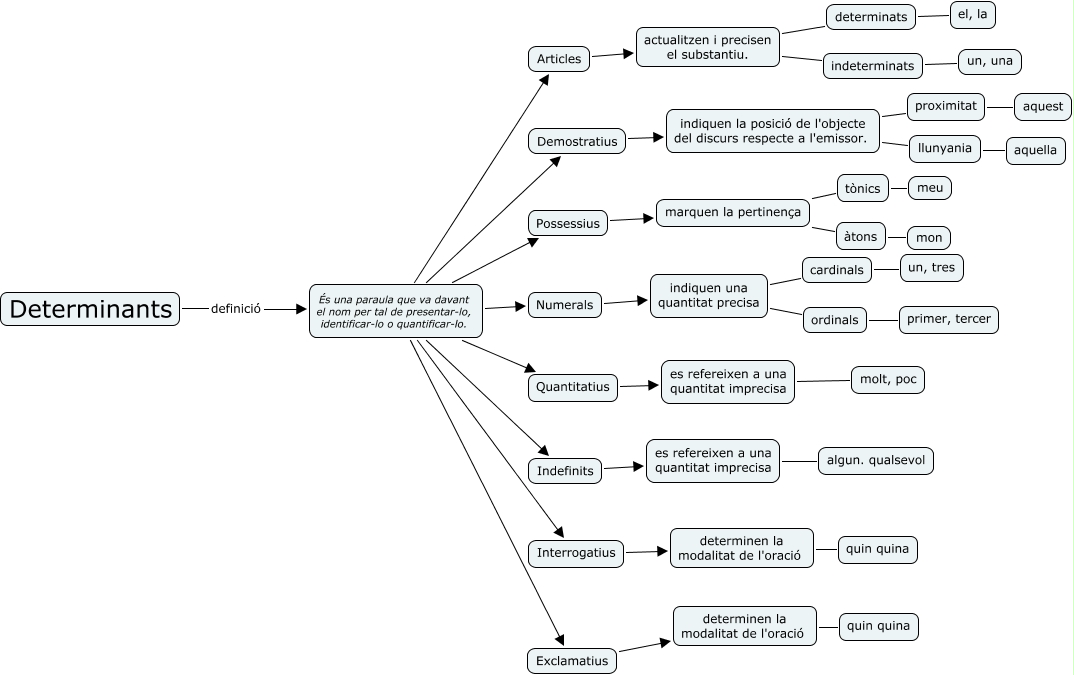
Aquest mapa conceptual conté informació relacionada amb: Determinants, Numerals indiquen una quantitat precisa, indiquen la posició de l'objecte del discurs respecte a l'emissor. proximitat, És una paraula que va davant el nom per tal de presentar-lo, identificar-lo o quantificar-lo. Interrogatius, És una paraula que va davant el nom per tal de presentar-lo, identificar-lo o quantificar-lo. Numerals, Determinants definició És una paraula que va davant el nom per tal de presentar-lo, identificar-lo o quantificar-lo., determinen la modalitat de l'oració quin quina, Interrogatius determinen la modalitat de l'oració, És una paraula que va davant el nom per tal de presentar-lo, identificar-lo o quantificar-lo. Exclamatius, àtons mon, Exclamatius determinen la modalitat de l'oració, És una paraula que va davant el nom per tal de presentar-lo, identificar-lo o quantificar-lo. Demostratius, marquen la pertinença tònics, indiquen la posició de l'objecte del discurs respecte a l'emissor. llunyania, Quantitatius es refereixen a una quantitat imprecisa, Possessius marquen la pertinença, actualitzen i precisen el substantiu. indeterminats, ordinals primer, tercer, llunyania aquella, Articles actualitzen i precisen el substantiu., marquen la pertinença àtons