Warning:
JavaScript is turned OFF. None of the links on this page will work until it is reactivated.
If you need help turning JavaScript On, click here.
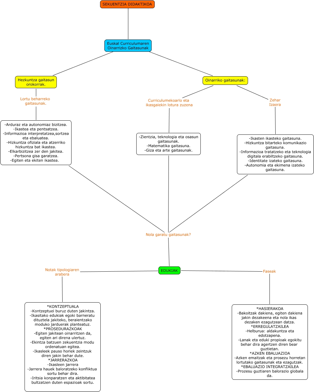
Este Cmap, tiene información relacionada con: Euskal curriculumaren oinarrizko gaitasuna iñaki, xuban eta aitor, Oinarriko gaitasunak: Curriculumekoarlo eta ikasgaiekin lotura zuzena -Zientzia, teknologia eta osasun gaitasunak. -Matematika gaitasuna. -Giza eta arte gaitasunak., Euskal Curriculumaren Oinarrizko Gaitasunak ???? Oinarriko gaitasunak:, -Zientzia, teknologia eta osasun gaitasunak. -Matematika gaitasuna. -Giza eta arte gaitasunak. Nola garatu gaitasunak? EDUKIAK, SEKUENTZIA DIDAKTIKOA ???? Euskal Curriculumaren Oinarrizko Gaitasunak, Euskal Curriculumaren Oinarrizko Gaitasunak ???? Hezkuntza gaitasun orokorrak., EDUKIAK Faseak *HASIERAKOA -Bakoitzak dakiena, egiten dakiena jakin dezakeena eta nola ikas dezaken ezagutzean datza. *ERREGULATZAILEA -Helburua: aldakuntza eta edotzapena. -Lanak eta eduki propioak egokitu behar dira agertzen diren bear guztietan. *AZKEN EBALUAZIOA -Azken emaitzak eta prosezu horretan lortutako gaitasunak eta ezagutzak. *EBALUAZIO INTEGRATZAILEA -Prozesu guztiaren balorazio globala da., -Ikasten ikasteko gaitasuna. -Hizkuntza bitarteko komunikazio gaitasuna. -Informazioa tratatzeko eta teknologia digitala erabiltzeko gaitasuna. -Identitate izateko gaitasuna. -Autonomia eta ekimena izateko gaitasuna. Nola garatu gaitasunak? EDUKIAK, Oinarriko gaitasunak: Zehar Izaera -Ikasten ikasteko gaitasuna. -Hizkuntza bitarteko komunikazio gaitasuna. -Informazioa tratatzeko eta teknologia digitala erabiltzeko gaitasuna. -Identitate izateko gaitasuna. -Autonomia eta ekimena izateko gaitasuna., Hezkuntza gaitasun orokorrak. Lortu beharreko gaitasunak. -Arduraz eta autonomiaz bizitzea. -Ikastea eta pentsatzea. -Informazioa interpretatzea,sortzea eta ebaluatea. -Hizkuntza ofiziala eta atzerriko hizkuntza bat ikastea. -Elkarbizitzea zer den jakitea. -Pertsona gisa garatzea. -Egiten eta ekiten ikastea., EDUKIAK Notak tipologiaren arabera *KONTZEPTUALA -Kontzeptuei buruz duten jakintza. -Ikasitako edukiak egoki barneratu dituztela jakiteko, beraientzako moduko jarduerak planteatuz. *PROSEDURAZKOAK -Egiten jakitean oinarritzen da, egiten ari direna ulertuz. -Ekintza batzuen zekuentzia modu ordenatuan egitea. -Ikasleek pauso horiek zeintzuk diren jakin behar dute. *JARRERAZKOA -Ikasleen jarrera -Jarrera hauek baloratzeko konfliktua sortu behar dira. -Iritsia konparatzen eta aktibitatea bultzatzen duten espazioak sortu., -Arduraz eta autonomiaz bizitzea. -Ikastea eta pentsatzea. -Informazioa interpretatzea,sortzea eta ebaluatea. -Hizkuntza ofiziala eta atzerriko hizkuntza bat ikastea. -Elkarbizitzea zer den jakitea. -Pertsona gisa garatzea. -Egiten eta ekiten ikastea. Nola garatu gaitasunak? EDUKIAK