Warning:
JavaScript is turned OFF. None of the links on this page will work until it is reactivated.
If you need help turning JavaScript On, click here.
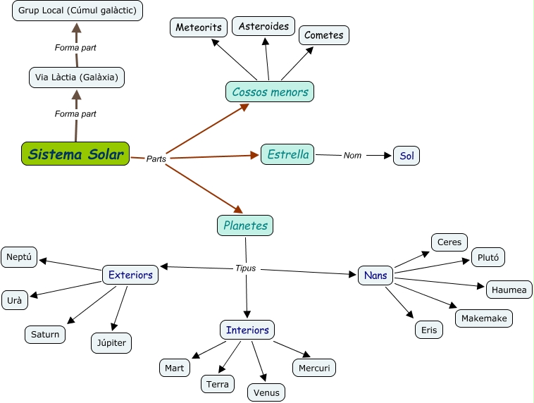
Este Cmap, tiene información relacionada con: Sistema Solar millorat, Planetes Tipus Nans, Estrella Nom Sol, Planetes Tipus Interiors, Interiors Venus, Exteriors Urà, Exteriors Júpiter, Cossos menors Meteorits, Nans Makemake, Cossos menors Cometes, Exteriors Neptú, Planetes Tipus Exteriors, Via Làctia (Galàxia) Forma part Grup Local (Cúmul galàctic), Nans Plutó, Sistema Solar Parts Estrella, Sistema Solar Forma part Via Làctia (Galàxia), Cossos menors Asteroides, Interiors Terra, Nans Haumea, Sistema Solar Parts Planetes, Exteriors Saturn