Warning:
JavaScript is turned OFF. None of the links on this page will work until it is reactivated.
If you need help turning JavaScript On, click here.
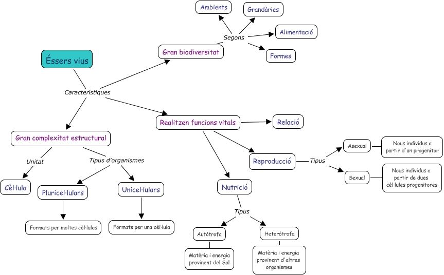
Este Cmap, tiene información relacionada con: Els éssers vius, Reproducció Tipus Sexual, Nutrició Tipus Autòtrofa, Autòtrofa Matèria i energia provinent del Sol, Gran complexitat estructural Tipus d'organismes Pluricel·lulars, Pluricel·lulars Formats per moltes cèl·lules, Éssers vius Característiques Gran biodiversitat, Éssers vius Característiques Gran complexitat estructural, Realitzen funcions vitals Relació, Gran biodiversitat Segons Formes, Gran complexitat estructural Tipus d'organismes Unicel·lulars, Sexual Nous individus a partir de dues cèl·lules progenitores, Unicel·lulars Formats per una cèl·lula, Gran biodiversitat Segons Grandàries, Éssers vius Característiques Realitzen funcions vitals, Realitzen funcions vitals Reproducció, Gran biodiversitat Segons Alimentació, Reproducció Tipus Asexual, Asexual Nous individus a partir d'un progenitor, Gran complexitat estructural Unitat Cèl·lula, Gran biodiversitat Segons Ambients