Warning:
JavaScript is turned OFF. None of the links on this page will work until it is reactivated.
If you need help turning JavaScript On, click here.
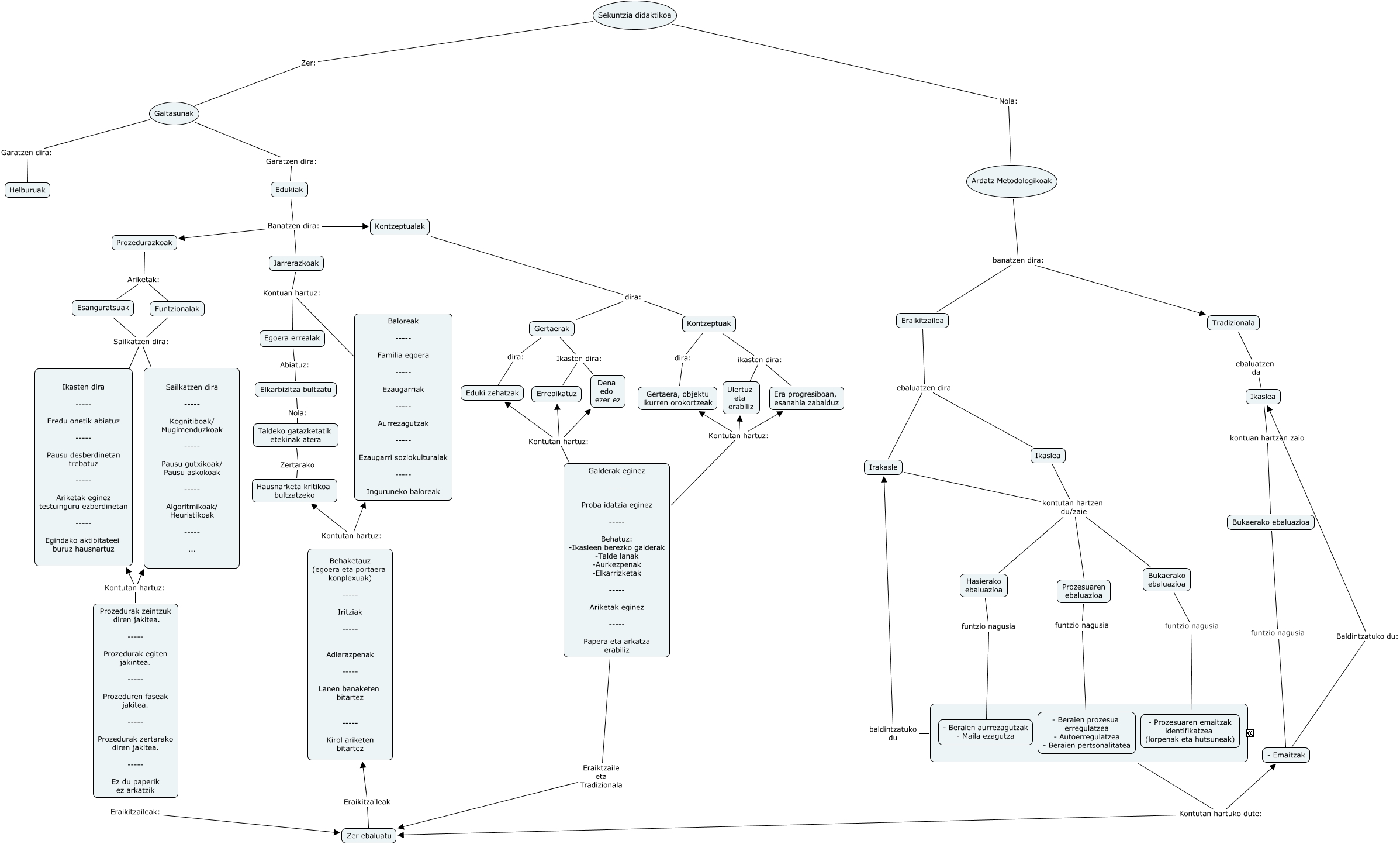
This Concept Map has information related to: Maria, Arantzazu, Miren - sekuentzia didaktikoa (3.kasua), Esanguratsuak Sailkatzen dira: Sailkatzen dira ----- Kognitiboak/ Mugimenduzkoak ----- Pausu gutxikoak/ Pausu askokoak ----- Algoritmikoak/ Heuristikoak ----- ..., Ardatz Metodologikoak banatzen dira: Eraikitzailea, Elkarbizitza bultzatu Nola: Taldeko gatazketatik etekinak atera, Prozedurazkoak Ariketak: Esanguratsuak, Irakasle kontutan hartzen du/zaie Bukaerako ebaluazioa, Prozedurak zeintzuk diren jakitea. ----- Prozedurak egiten jakintea. ----- Prozeduren faseak jakitea. ----- Prozedurak zertarako diren jakitea. ----- Ez du paperik ez arkatzik Kontutan hartuz: Sailkatzen dira ----- Kognitiboak/ Mugimenduzkoak ----- Pausu gutxikoak/ Pausu askokoak ----- Algoritmikoak/ Heuristikoak ----- ..., Tradizionala ebaluatzen da Ikaslea, Gaitasunak Garatzen dira: Edukiak, Edukiak Banatzen dira: Prozedurazkoak, Esanguratsuak Sailkatzen dira: Ikasten dira ----- Eredu onetik abiatuz ----- Pausu desberdinetan trebatuz ----- Ariketak eginez testuinguru ezberdinetan ----- Egindako aktibitateei buruz hausnartuz