Warning:
JavaScript is turned OFF. None of the links on this page will work until it is reactivated.
If you need help turning JavaScript On, click here.
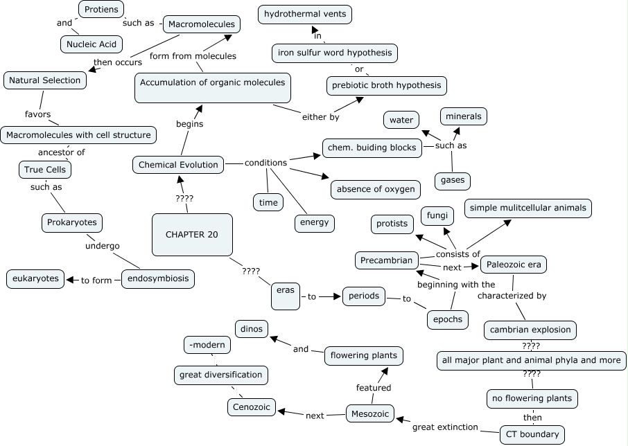
This Concept Map has information related to: Lucy V. Chapter 20, Accumulation of organic molecules either by prebiotic broth hypothesis, periods to epochs, cambrian explosion ???? all major plant and animal phyla and more, Chemical Evolution conditions energy, Chemical Evolution begins Accumulation of organic molecules, iron sulfur word hypothesis in hydrothermal vents, chem. buiding blocks such as water, True Cells such as Prokaryotes, Accumulation of organic molecules form from molecules Macromolecules, Mesozoic next Cenozoic