Warning:
JavaScript is turned OFF. None of the links on this page will work until it is reactivated.
If you need help turning JavaScript On, click here.
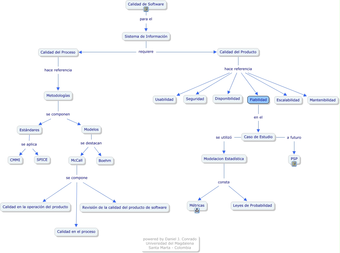
Este Cmap, tiene información relacionada con: Calidad de Software, Metodologías se componen Estándares, Modelos se destacan Boehm, McCall se compone Revisión de la calidad del producto de software, Caso de Estudio a futuro PSP, Sistema de Información requiere Calidad del Producto, Calidad del Producto hace referencia Disponibilidad, McCall se compone Calidad en la operación del producto, Metodologías se componen Modelos, Calidad del Producto hace referencia Seguridad, McCall se compone Calidad en el proceso, Modelacion Estadística consta Métricas, Caso de Estudio se utilizó Modelacion Estadística, Calidad de Software para el Sistema de Información, Calidad del Proceso hace referencia Metodologías, Sistema de Información requiere Calidad del Proceso, Calidad del Producto hace referencia Mantenibilidad, Calidad del Producto hace referencia Usabilidad, Modelacion Estadística consta Leyes de Probabilidad, Estándares se aplica CMMI, Calidad del Producto hace referencia Escalabilidad