Warning:
JavaScript is turned OFF. None of the links on this page will work until it is reactivated.
If you need help turning JavaScript On, click here.
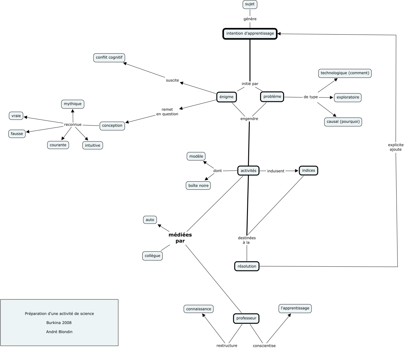
Cette carte conceptuelle, cree avec IHMC CmapTools, contient des informations liees a : Activité Burkina Faso, intention d'apprentissage initié par problème, conception reconnue mythique, sujet génère intention d'apprentissage, activités dont modèle, conception reconnue intuitive, activités induisent indices, professeur conscientise l'apprentissage, problème de type technologique (comment), conception reconnue fausse, énigme remet en question conception, problème de type causal (pourquoi), conception reconnue vraie, professeur restructure connaissance, activités médiées par auto, activités destinées à la résolution, énigme engendre activités, intention d'apprentissage initié par énigme, problème de type exploratoire, résolution explicite ajoute intention d'apprentissage, conception reconnue courante