Warning:
JavaScript is turned OFF. None of the links on this page will work until it is reactivated.
If you need help turning JavaScript On, click here.
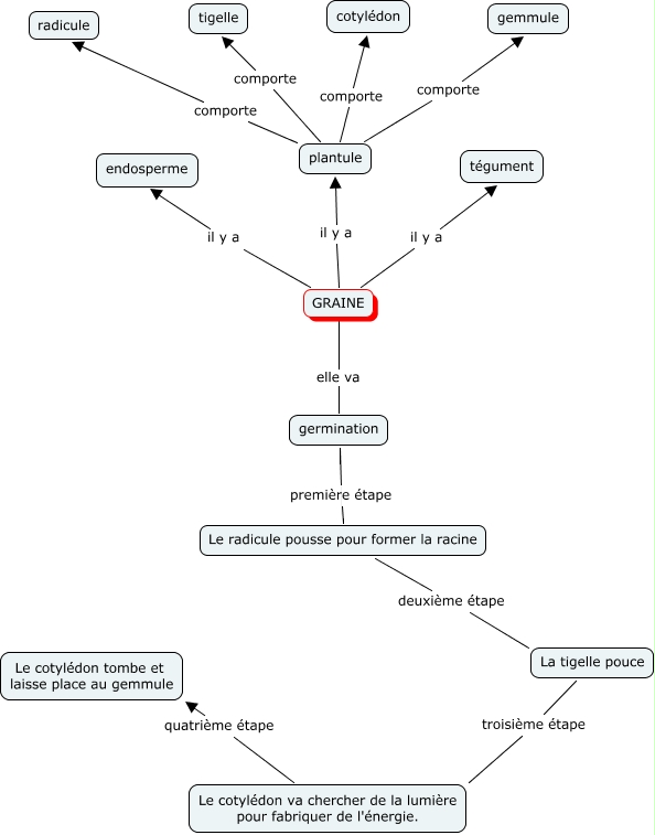
Cette carte conceptuelle, cree avec IHMC CmapTools, contient des informations liees a : F5_Germination d'une graine (Rachel-Stéphanie), GRAINE il y a plantule, plantule comporte radicule, GRAINE il y a endosperme, GRAINE elle va germination, plantule comporte tigelle, plantule comporte cotylédon, germination première étape Le radicule pousse pour former la racine, Le cotylédon va chercher de la lumière pour fabriquer de l'énergie. quatrième étape Le cotylédon tombe et laisse place au gemmule, germination Le radicule pousse pour former la racine, GRAINE il y a tégument, La tigelle pouce troisième étape Le cotylédon va chercher de la lumière pour fabriquer de l'énergie., plantule comporte gemmule, Le radicule pousse pour former la racine deuxième étape La tigelle pouce