Warning:
JavaScript is turned OFF. None of the links on this page will work until it is reactivated.
If you need help turning JavaScript On, click here.
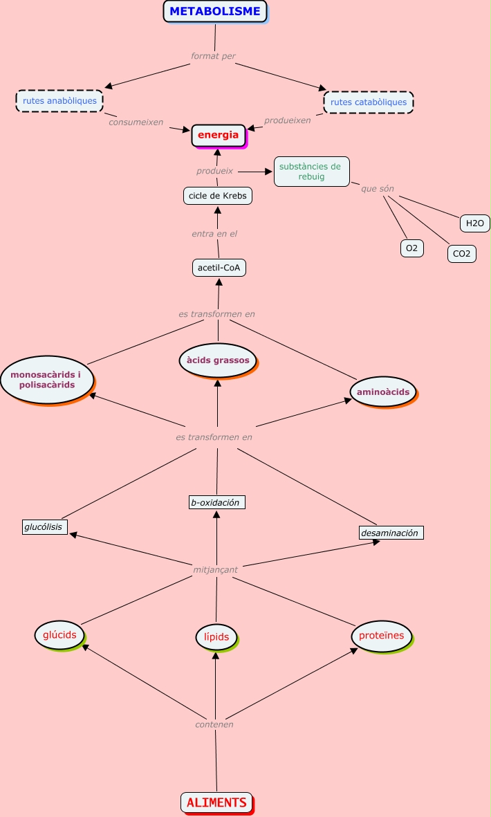
Este Cmap, tiene información relacionada con: metabolisme2, desaminación es transformen en monosacàrids i polisacàrids, glucólisis es transformen en aminoàcids, cicle de Krebs produeix substàncies de rebuig, proteïnes mitjançant glucólisis, lípids mitjançant b-oxidación, desaminación es transformen en àcids grassos, desaminación es transformen en aminoàcids, monosacàrids i polisacàrids es transformen en acetil-CoA, substàncies de rebuig que són H2O, b-oxidación es transformen en monosacàrids i polisacàrids, lípids mitjançant desaminación, àcids grassos es transformen en acetil-CoA, proteïnes mitjançant desaminación, aminoàcids es transformen en acetil-CoA, substàncies de rebuig que són O2, acetil-CoA entra en el cicle de Krebs, METABOLISME format per rutes anabòliques, METABOLISME format per rutes catabòliques, substàncies de rebuig que són CO2, glucólisis es transformen en monosacàrids i polisacàrids