Warning:
JavaScript is turned OFF. None of the links on this page will work until it is reactivated.
If you need help turning JavaScript On, click here.
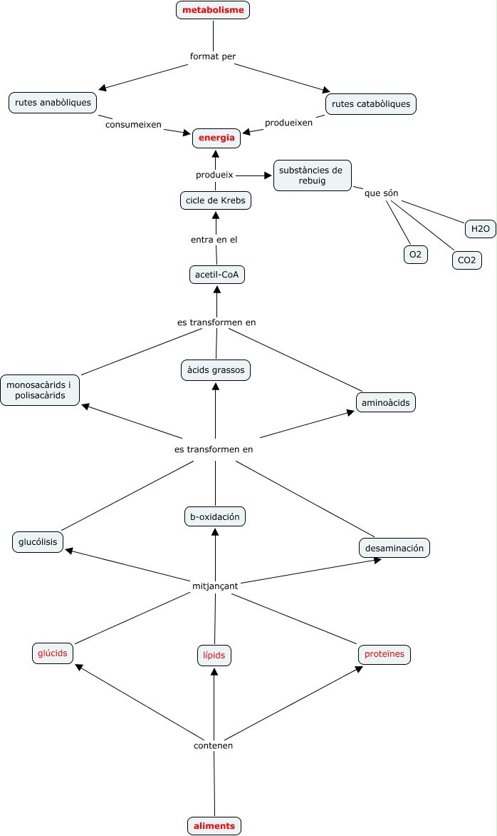
Este Cmap, tiene información relacionada con: metabolisme, desaminación es transformen en monosacàrids i polisacàrids, desaminación es transformen en àcids grassos, lípids mitjançant b-oxidación, proteïnes mitjançant glucólisis, cicle de Krebs produeix substàncies de rebuig, glucólisis es transformen en aminoàcids, monosacàrids i polisacàrids es transformen en acetil-CoA, desaminación es transformen en aminoàcids, substàncies de rebuig que són H2O, lípids mitjançant desaminación, b-oxidación es transformen en monosacàrids i polisacàrids, proteïnes mitjançant desaminación, àcids grassos es transformen en acetil-CoA, aminoàcids es transformen en acetil-CoA, acetil-CoA entra en el cicle de Krebs, substàncies de rebuig que són O2, rutes anabòliques consumeixen energia, glucólisis es transformen en monosacàrids i polisacàrids, substàncies de rebuig que són CO2, metabolisme format per rutes catabòliques