Warning:
JavaScript is turned OFF. None of the links on this page will work until it is reactivated.
If you need help turning JavaScript On, click here.
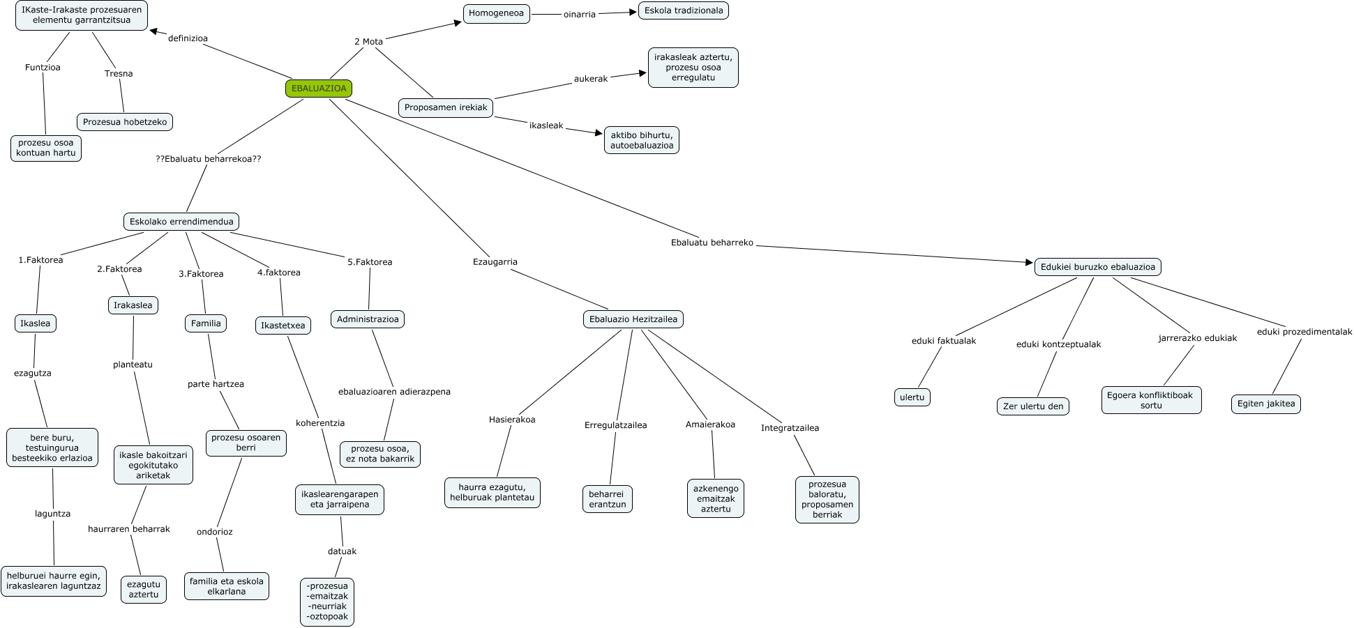
Este Cmap, tiene información relacionada con: t.3.7sekuentzi didaktikoa(ebaluazioa), Edukiei buruzko ebaluazioa eduki faktualak ulertu, EBALUAZIOA 2 Mota Proposamen irekiak, Ikaslea ezagutza bere buru, testuingurua besteekiko erlazioa, Homogeneoa oinarria Eskola tradizionala, Edukiei buruzko ebaluazioa jarrerazko edukiak Egoera konfliktiboak sortu, EBALUAZIOA ??Ebaluatu beharrekoa?? Eskolako errendimendua, EBALUAZIOA 2 Mota Homogeneoa, Administrazioa ebaluazioaren adierazpena prozesu osoa, ez nota bakarrik, IKaste-Irakaste prozesuaren elementu garrantzitsua Funtzioa prozesu osoa kontuan hartu, Ebaluazio Hezitzailea Hasierakoa haurra ezagutu, helburuak plantetau, Ebaluazio Hezitzailea Erregulatzailea beharrei erantzun, Proposamen irekiak ikasleak aktibo bihurtu, autoebaluazioa, prozesu osoaren berri ondorioz familia eta eskola elkarlana, IKaste-Irakaste prozesuaren elementu garrantzitsua Tresna Prozesua hobetzeko, Ikastetxea koherentzia ikaslearengarapen eta jarraipena, Edukiei buruzko ebaluazioa eduki kontzeptualak Zer ulertu den, Eskolako errendimendua 1.Faktorea Ikaslea, Familia parte hartzea prozesu osoaren berri, EBALUAZIOA Ebaluatu beharreko Edukiei buruzko ebaluazioa, Eskolako errendimendua 2.Faktorea Irakaslea