Warning:
JavaScript is turned OFF. None of the links on this page will work until it is reactivated.
If you need help turning JavaScript On, click here.
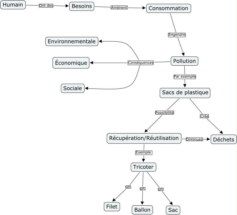
Cette carte conceptuelle, cree avec IHMC CmapTools, contient des informations liees a : S10 - Tricot de sacs de plastique, Consommation Engendre Pollution, Tricoter un Ballon, Besoins Amènent Consommation, Pollution Conséquences Économique, Pollution Conséquences Environnementale, Pollution Par exemple Sacs de plastique, Sacs de plastique Possiibilité Récupération/Réutilisation, Récupération/Réutilisation Diminues Déchets, Tricoter un Sac, Récupération/Réutilisation Exemple Tricoter, Humain Ont des Besoins, Sacs de plastique Crée Déchets, Tricoter un Filet, Pollution Conséquences Sociale