Warning:
JavaScript is turned OFF. None of the links on this page will work until it is reactivated.
If you need help turning JavaScript On, click here.
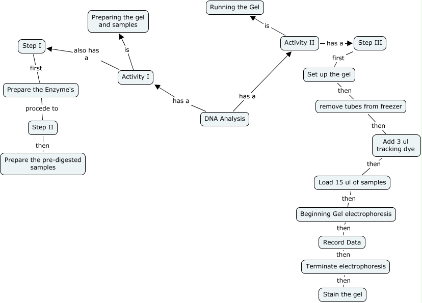
This Concept Map has information related to: DNA Analysis, Record Data then Terminate electrophoresis, remove tubes from freezer then Add 3 ul tracking dye, Step II then Prepare the pre-digested samples, Beginning Gel electrophoresis then Record Data, Activity II is Running the Gel, Set up the gel then remove tubes from freezer, Add 3 ul tracking dye then Load 15 ul of samples, Prepare the Enzyme's procede to Step II, Activity I also has a Step I, Terminate electrophoresis then Stain the gel