Warning:
JavaScript is turned OFF. None of the links on this page will work until it is reactivated.
If you need help turning JavaScript On, click here.
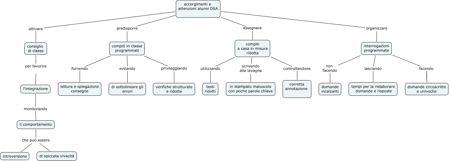
Questa Mappa Concettuale ha informazioni correlate a: Gruppo4proposta, compiti a casa in misura ridotta utilizzando testi ridotti, compiti in classe programmati privileggiando verifiche strutturate e ridotte, accorgimenti e attenzioni alunni DSA attivare consiglio di classe, il comportamento che può essere di spiccata vivacità, accorgimenti e attenzioni alunni DSA assegnare compiti a casa in misura ridotta, l'integrazione monitorando il comportamento, compiti a casa in misura ridotta scrivendo alla lavagna in stampato maiuscolo con poche parole chiave, compiti in classe programmati fornendo lettura e spiegazione consegne, interrogazioni programmate lasciando tempi per la rielaborare domande e risposte, accorgimenti e attenzioni alunni DSA predisporre compiti in classe programmati, il comportamento che può essere introversione, compiti a casa in misura ridotta controllandone corretta annotazione, consiglio di classe per favorire l'integrazione, compiti in classe programmati evitando di sottolineare gli errori, interrogazioni programmate facendo domande circoscritte e univoche, accorgimenti e attenzioni alunni DSA organizzare interrogazioni programmate, interrogazioni programmate non facendo domande incalzanti, interrogazioni programmate facendo domande circoscritte e univoche