Warning:
JavaScript is turned OFF. None of the links on this page will work until it is reactivated.
If you need help turning JavaScript On, click here.
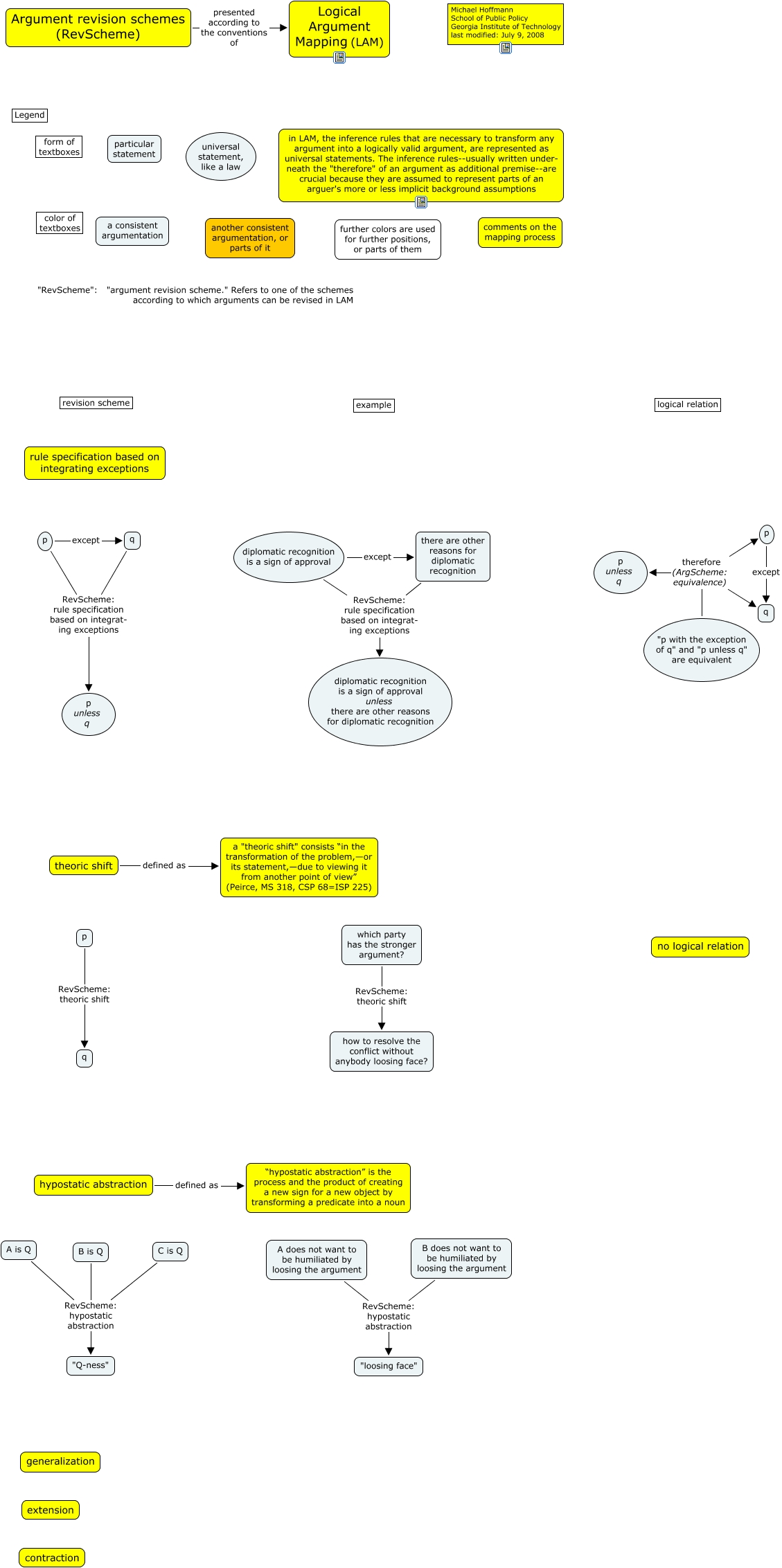
This Concept Map, created with IHMC CmapTools, has information related to: argument revision schemes, "p with the exception of q" and "p unless q" are equivalent therefore (ArgScheme: equivalence) p, diplomatic recognition is a sign of approval except there are other reasons for diplomatic recognition, hypostatic abstraction defined as “hypostatic abstraction” is the process and the product of creating a new sign for a new object by transforming a predicate into a noun, B does not want to be humiliated by loosing the argument RevScheme: hypostatic abstraction "loosing face", A is Q RevScheme: hypostatic abstraction "Q-ness", p RevScheme: rule specification based on integrat- ing exceptions p unless q, q RevScheme: rule specification based on integrat- ing exceptions p unless q, which party has the stronger argument? RevScheme: theoric shift how to resolve the conflict without anybody loosing face?, C is Q RevScheme: hypostatic abstraction "Q-ness", diplomatic recognition is a sign of approval RevScheme: rule specification based on integrat- ing exceptions diplomatic recognition is a sign of approval unless there are other reasons for diplomatic recognition, theoric shift defined as a "theoric shift" consists “in the transformation of the problem,—or its statement,—due to viewing it from another point of view” (Peirce, MS 318, CSP 68=ISP 225), "p with the exception of q" and "p unless q" are equivalent therefore (ArgScheme: equivalence) p unless q, Argument revision schemes (RevScheme) presented according to the conventions of Logical Argument Mapping (LAM), p RevScheme: theoric shift q, A does not want to be humiliated by loosing the argument RevScheme: hypostatic abstraction "loosing face", "p with the exception of q" and "p unless q" are equivalent therefore (ArgScheme: equivalence) q, p except q, p except q, there are other reasons for diplomatic recognition RevScheme: rule specification based on integrat- ing exceptions diplomatic recognition is a sign of approval unless there are other reasons for diplomatic recognition, B is Q RevScheme: hypostatic abstraction "Q-ness"