Warning:
JavaScript is turned OFF. None of the links on this page will work until it is reactivated.
If you need help turning JavaScript On, click here.
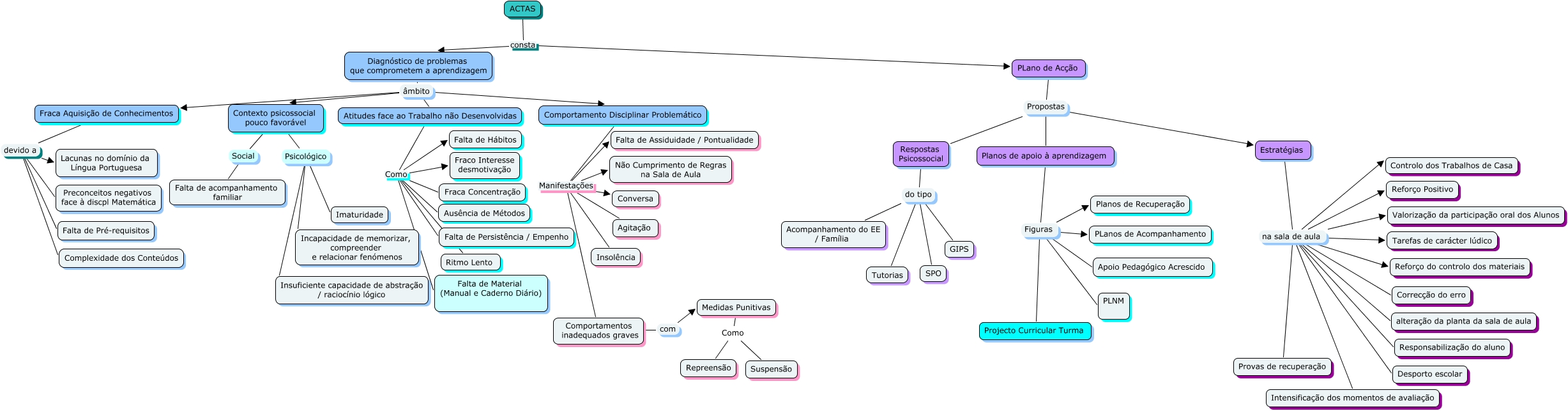
Esse mapa conceitual, produzido no IHMC CmapTools, tem a informação relacionada a: 3º Ciclo - Actas - Justificação dos Níveis Inferiores a 3 - 20082009, PLano de Acção Propostas Respostas Psicossocial, Planos de apoio à aprendizagem Figuras Apoio Pedagógico Acrescido, Estratégias na sala de aula Correcção do erro, Comportamento Disciplinar Problemático Manifestações Agitação, Respostas Psicossocial do tipo SPO, Contexto psicossocial pouco favorável Psicológico Insuficiente capacidade de abstração / raciocínio lógico, Contexto psicossocial pouco favorável Psicológico Incapacidade de memorizar, compreender e relacionar fenómenos, Atitudes face ao Trabalho não Desenvolvidas Como Ritmo Lento, Atitudes face ao Trabalho não Desenvolvidas Como Falta de Hábitos, Atitudes face ao Trabalho não Desenvolvidas Como Ausência de Métodos, Diagnóstico de problemas que comprometem a aprendizagem âmbito Contexto psicossocial pouco favorável, Planos de apoio à aprendizagem Figuras PLanos de Acompanhamento, Contexto psicossocial pouco favorável Psicológico Imaturidade, Estratégias na sala de aula Responsabilização do aluno, Medidas Punitivas Como Repreensão, Respostas Psicossocial do tipo GIPS, Estratégias na sala de aula Controlo dos Trabalhos de Casa, Diagnóstico de problemas que comprometem a aprendizagem âmbito Fraca Aquisição de Conhecimentos, Respostas Psicossocial do tipo Tutorias, Estratégias na sala de aula alteração da planta da sala de aula