Warning:
JavaScript is turned OFF. None of the links on this page will work until it is reactivated.
If you need help turning JavaScript On, click here.
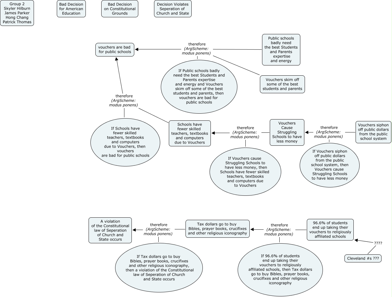
This Concept Map, created with IHMC CmapTools, has information related to: Group 2 - 22 Jan, If Tax dollars go to buy Bibles, prayer books, crucifixes and other religious iconography, then a violation of the Constitutional law of Seperation of Church and State occurs therefore (ArgScheme: modus ponens) A violation of the Constitutional law of Seperation of Church and State occurs, If 96.6% of students end up taking their vouchers to religiously affiliated schools, then Tax dollars go to buy Bibles, prayer books, crucifixes and other religious iconography therefore (ArgScheme: modus ponens) Tax dollars go to buy Bibles, prayer books, crucifixes and other religious iconography, Public schools badly need the best Students and Parents expertise and energy therefore (ArgScheme: modus ponens) vouchers are bad for public schools, If Public schools badly need the best Students and Parents expertise and energy and Vouchers skim off some of the best students and parents, then vouchers are bad for public schools therefore (ArgScheme: modus ponens) vouchers are bad for public schools, 96.6% of students end up taking their vouchers to religiously affiliated schools therefore (ArgScheme: modus ponens) Tax dollars go to buy Bibles, prayer books, crucifixes and other religious iconography, Tax dollars go to buy Bibles, prayer books, crucifixes and other religious iconography therefore (ArgScheme: modus ponens) A violation of the Constitutional law of Seperation of Church and State occurs, If Schools have fewer skilled teachers, textbooks and computers due to Vouchers, then vouchers are bad for public schools therefore (ArgScheme: modus ponens) vouchers are bad for public schools, If Vouchers siphon off public dollars from the public school system, then Vouchers cause Struggling Schools to have less money therefore (ArgScheme: modus ponens) Vouchers Cause Struggling Schools to have less money, Cleveland #s ??? ???? 96.6% of students end up taking their vouchers to religiously affiliated schools, Vouchers skim off some of the best students and parents therefore (ArgScheme: modus ponens) vouchers are bad for public schools, Vouchers siphon off public dollars from the public school system therefore (ArgScheme: modus ponens) Vouchers Cause Struggling Schools to have less money, If Vouchers cause Struggling Schools to have less money, then Schools have fewer skilled teachers, textbooks and computers due to Vouchers therefore (ArgScheme: modus ponens) Schools have fewer skilled teachers, textbooks and computers due to Vouchers, Schools have fewer skilled teachers, textbooks and computers due to Vouchers therefore (ArgScheme: modus ponens) vouchers are bad for public schools, Vouchers Cause Struggling Schools to have less money therefore (ArgScheme: modus ponens) Schools have fewer skilled teachers, textbooks and computers due to Vouchers