Warning:
JavaScript is turned OFF. None of the links on this page will work until it is reactivated.
If you need help turning JavaScript On, click here.
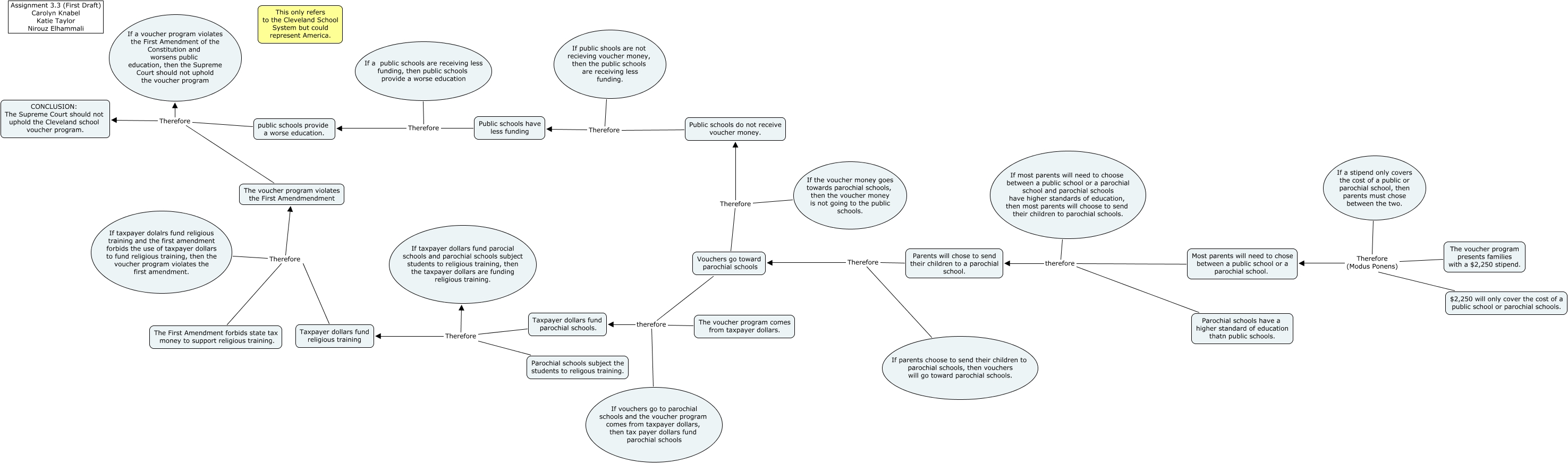
This Concept Map, created with IHMC CmapTools, has information related to: Group 8 - 3.3, Public schools do not receive voucher money. Therefore If public shools are not recieving voucher money, then the public schools are receiving less funding., Public schools do not receive voucher money. Therefore Public schools have less funding, Vouchers go toward parochial schools therefore Taxpayer dollars fund parochial schools., Parochial schools subject the students to religous training. Therefore Taxpayer dollars fund religious training, $2,250 will only cover the cost of a public school or parochial schools. Therefore (Modus Ponens) If a stipend only covers the cost of a public or parochial school, then parents must chose between the two., The First Amendment forbids state tax money to support religious training. Therefore If taxpayer dolalrs fund religious training and the first amendment forbids the use of taxpayer dollars to fund religious training, then the voucher program violates the first amendment., The First Amendment forbids state tax money to support religious training. Therefore The voucher program violates the First Amendmendment, Public schools have less funding Therefore If a public schools are receiving less funding, then public schools provide a worse education, Taxpayer dollars fund parochial schools. Therefore If taxpayer dollars fund parocial schools and parochial schools subject students to religious training, then the taxpayer dollars are funding religious training., The voucher program presents families with a $2,250 stipend. Therefore (Modus Ponens) Most parents will need to chose between a public school or a parochial school., Parochial schools have a higher standard of education thatn public schools. therefore Parents will chose to send their children to a parochial school., Most parents will need to chose between a public school or a parochial school. therefore If most parents will need to choose between a public school or a parochial school and parochial schools have higher standards of education, then most parents will choose to send their children to parochial schools., public schools provide a worse education. Therefore If a voucher program violates the First Amendment of the Constitution and worsens public education, then the Supreme Court should not uphold the voucher program, Vouchers go toward parochial schools Therefore If the voucher money goes towards parochial schools, then the voucher money is not going to the public schools., $2,250 will only cover the cost of a public school or parochial schools. Therefore (Modus Ponens) Most parents will need to chose between a public school or a parochial school., public schools provide a worse education. Therefore CONCLUSION: The Supreme Court should not uphold the Cleveland school voucher program., Vouchers go toward parochial schools therefore If vouchers go to parochial schools and the voucher program comes from taxpayer dollars, then tax payer dollars fund parochial schools, Taxpayer dollars fund religious training Therefore The voucher program violates the First Amendmendment, Parents will chose to send their children to a parochial school. Therefore If parents choose to send their children to parochial schools, then vouchers will go toward parochial schools., The voucher program comes from taxpayer dollars. therefore If vouchers go to parochial schools and the voucher program comes from taxpayer dollars, then tax payer dollars fund parochial schools