Warning:
JavaScript is turned OFF. None of the links on this page will work until it is reactivated.
If you need help turning JavaScript On, click here.
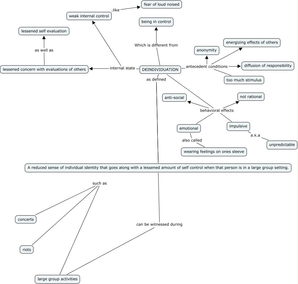
This Concept Map, created with IHMC CmapTools, has information related to: Deindividuation, DEINDIVIDUATION behavioral effects anti-social, large group activities such as riots, weak internal control like fear of loud noised, DEINDIVIDUATION behavioral effects emotional, DEINDIVIDUATION internal state weak internal control, large group activities such as concerts, DEINDIVIDUATION as defined A reduced sense of individual identity that goes along with a lessened amount of self control when that person is in a large group setting., A reduced sense of individual identity that goes along with a lessened amount of self control when that person is in a large group setting. can be witnessed during large group activities, lessened concern with evaluations of others as well as lessened self evaluation, DEINDIVIDUATION behavioral effects not rational, impulsive a.k.a unpredictable, DEINDIVIDUATION Which is different from being in control, DEINDIVIDUATION antecedent conditions energizing effects of others, DEINDIVIDUATION antecedent conditions anonymity, DEINDIVIDUATION internal state lessened concern with evaluations of others, DEINDIVIDUATION antecedent conditions diffusion of responsibility, emotional also called wearing feelings on ones sleeve, DEINDIVIDUATION antecedent conditions too much stimulus, DEINDIVIDUATION behavioral effects impulsive