Warning:
JavaScript is turned OFF. None of the links on this page will work until it is reactivated.
If you need help turning JavaScript On, click here.
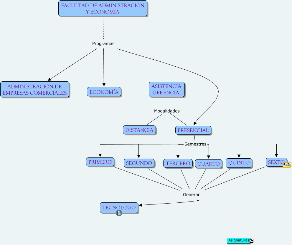
Este Cmap, tiene información relacionada con: ejemplo, SEXTO Generan TECNÓLOGO, PRESENCIAL Semestres SEGUNDO, PRESENCIAL Semestres CUARTO, FACULTAD DE ADMINISTRACIÓN Y ECONOMÍA Programas PRESENCIAL, QUINTO Asignaturas INFORMATICA IV, TERCERO Generan TECNÓLOGO, FACULTAD DE ADMINISTRACIÓN Y ECONOMÍA Programas ECONOMÍA, ASISTENCIA GERENCIAL Modalidades PRESENCIAL, PRESENCIAL Semestres TERCERO, PRIMERO Generan TECNÓLOGO, FACULTAD DE ADMINISTRACIÓN Y ECONOMÍA Programas ADMINISTRACIÓN DE EMPRESAS COMERCIALES, ASISTENCIA GERENCIAL Modalidades DISTANCIA, PRESENCIAL Semestres PRIMERO, PRESENCIAL Semestres QUINTO, PRESENCIAL Semestres SEXTO, QUINTO Asignaturas Derecho Tributario, QUINTO Asignaturas Estrategias Gerenciales, QUINTO Generan TECNÓLOGO, SEGUNDO Generan TECNÓLOGO, CUARTO Generan TECNÓLOGO