Warning:
JavaScript is turned OFF. None of the links on this page will work until it is reactivated.
If you need help turning JavaScript On, click here.
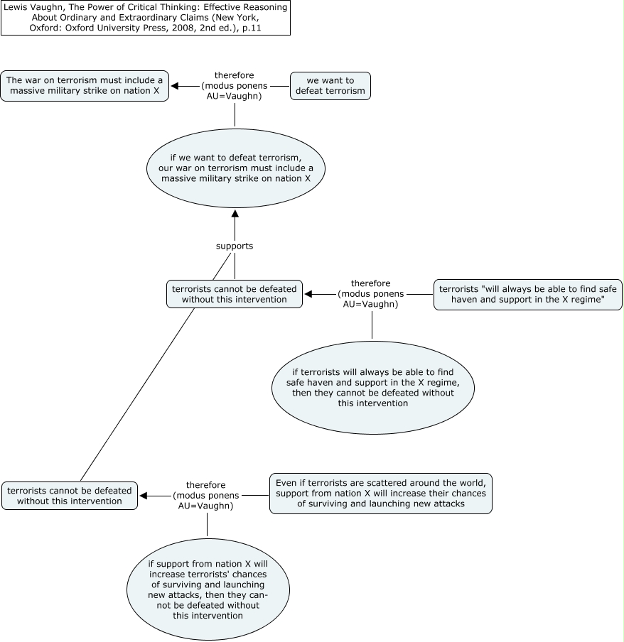
This Concept Map, created with IHMC CmapTools, has information related to: Ex p.11-Vaughn on terrorism, terrorists "will always be able to find safe haven and support in the X regime" therefore (modus ponens AU=Vaughn) terrorists cannot be defeated without this intervention, we want to defeat terrorism therefore (modus ponens AU=Vaughn) The war on terrorism must include a massive military strike on nation X, if support from nation X will increase terrorists' chances of surviving and launching new attacks, then they can- not be defeated without this intervention therefore (modus ponens AU=Vaughn) terrorists cannot be defeated without this intervention, Even if terrorists are scattered around the world, support from nation X will increase their chances of surviving and launching new attacks therefore (modus ponens AU=Vaughn) terrorists cannot be defeated without this intervention, terrorists cannot be defeated without this intervention supports if we want to defeat terrorism, our war on terrorism must include a massive military strike on nation X, if we want to defeat terrorism, our war on terrorism must include a massive military strike on nation X therefore (modus ponens AU=Vaughn) The war on terrorism must include a massive military strike on nation X, terrorists cannot be defeated without this intervention supports if we want to defeat terrorism, our war on terrorism must include a massive military strike on nation X, if terrorists will always be able to find safe haven and support in the X regime, then they cannot be defeated without this intervention therefore (modus ponens AU=Vaughn) terrorists cannot be defeated without this intervention