Warning:
JavaScript is turned OFF. None of the links on this page will work until it is reactivated.
If you need help turning JavaScript On, click here.
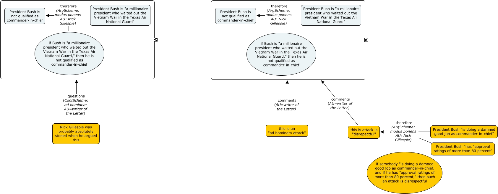
This Concept Map, created with IHMC CmapTools, has information related to: Ex. 3.10.2 Nick Gillespie against Bush, if somebody "is doing a damned good job as commander-in-chief, and if he has "approval ratings of more than 80 percent," then such an attack is disrespectful therefore (ArgScheme: modus ponens AU: Nick Gillespie) this is attack is "disrepectful", President Bush is "a millionaire president who waited out the Vietnam War in the Texas Air National Guard" therefore (ArgScheme: modus ponens AU: Nick Gillespie) President Bush is not qualified as commander-in-chief, this is attack is "disrepectful" comments (AU=writer of the Letter) ????, if Bush is "a millionaire president who waited out the Vietnam War in the Texas Air National Guard," then he is not qualified as commander-in-chief therefore (ArgScheme: modus ponens AU: Nick Gillespie) President Bush is not qualified as commander-in-chief, Nick Gillespie was probably absolutely stoned when he argued this questions (ConfScheme: ad hominem AU=writer of the Letter) ????, if Bush is "a millionaire president who waited out the Vietnam War in the Texas Air National Guard," then he is not qualified as commander-in-chief therefore (ArgScheme: modus ponens AU: Nick Gillespie) President Bush is not qualified as commander-in-chief, this is an "ad hominem attack" comments (AU=writer of the Letter) ????, President Bush is "a millionaire president who waited out the Vietnam War in the Texas Air National Guard" therefore (ArgScheme: modus ponens AU: Nick Gillespie) President Bush is not qualified as commander-in-chief, President Bush "is doing a damned good job as commander-in-chief" therefore (ArgScheme: modus ponens AU: Nick Gillespie) this is attack is "disrepectful", President Bush "has "approval ratings of more than 80 percent" therefore (ArgScheme: modus ponens AU: Nick Gillespie) this is attack is "disrepectful"