Warning:
JavaScript is turned OFF. None of the links on this page will work until it is reactivated.
If you need help turning JavaScript On, click here.
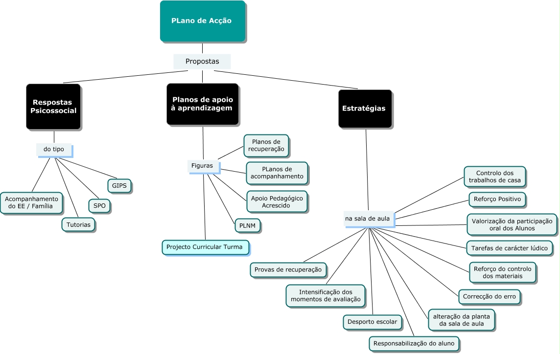
Esse mapa conceitual, produzido no IHMC CmapTools, tem a informação relacionada a: 3º Ciclo - Actas - Justificação dos Níveis Inferiores a 3 - 20082009_3, PLano de Acção Propostas Respostas Psicossocial, Estratégias na sala de aula Correcção do erro, Planos de apoio à aprendizagem Figuras Apoio Pedagógico Acrescido, Planos de apoio à aprendizagem Figuras PLanos de acompanhamento, Estratégias na sala de aula Responsabilização do aluno, Respostas Psicossocial do tipo GIPS, Estratégias na sala de aula Controlo dos trabalhos de casa, Respostas Psicossocial do tipo Tutorias, Estratégias na sala de aula alteração da planta da sala de aula, Estratégias na sala de aula Tarefas de carácter lúdico, Respostas Psicossocial do tipo SPO, PLano de Acção Propostas Planos de apoio à aprendizagem, Planos de apoio à aprendizagem Figuras Projecto Curricular Turma, Planos de apoio à aprendizagem Figuras PLNM, PLano de Acção Propostas Estratégias, Estratégias na sala de aula Desporto escolar, Estratégias na sala de aula Provas de recuperação, Estratégias na sala de aula Valorização da participação oral dos Alunos, Estratégias na sala de aula Reforço do controlo dos materiais, Estratégias na sala de aula Intensificação dos momentos de avaliação