Warning:
JavaScript is turned OFF. None of the links on this page will work until it is reactivated.
If you need help turning JavaScript On, click here.
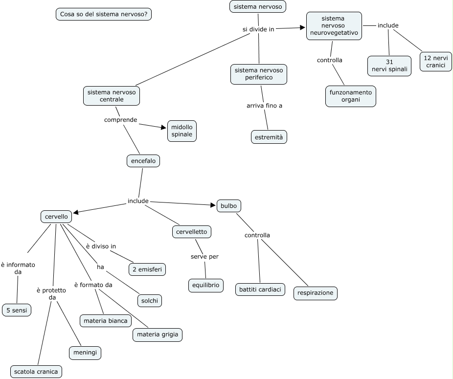
Questa Cmap, creata con IHMC CmapTools, contiene informazioni relative a: sistema nervoso mappa concettuale giacomo c, sistema nervoso neurovegetativo controlla funzonamento organi, bulbo controlla battiti cardiaci, encefalo include cervello, sistema nervoso centrale comprende midollo spinale, sistema nervoso centrale comprende encefalo, cervello è formato da materia bianca, encefalo include cervelletto, cervello ha solchi, encefalo include bulbo, sistema nervoso si divide in sistema nervoso centrale, cervello è informato da 5 sensi, sistema nervoso neurovegetativo include 12 nervi cranici, sistema nervoso si divide in sistema nervoso periferico, sistema nervoso neurovegetativo include 31 nervi spinali, cervello è protetto da scatola cranica, cervello è formato da materia grigia, cervello è diviso in 2 emisferi, cervelletto serve per equilibrio, bulbo controlla respirazione, sistema nervoso si divide in sistema nervoso neurovegetativo