Warning:
JavaScript is turned OFF. None of the links on this page will work until it is reactivated.
If you need help turning JavaScript On, click here.
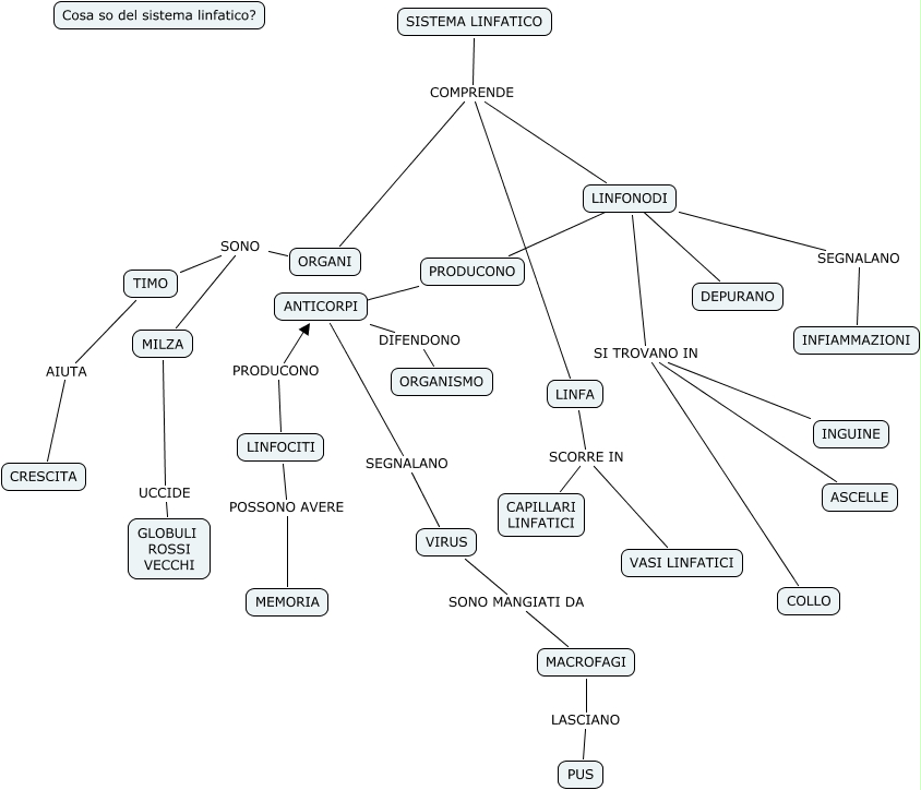
Questa Cmap, creata con IHMC CmapTools, contiene informazioni relative a: MAPPA CONCETTUALE SISTEMA LINFATICO, VIRUS SONO MANGIATI DA MACROFAGI, LINFA SCORRE IN CAPILLARI LINFATICI, MILZA UCCIDE GLOBULI ROSSI VECCHI, LINFONODI ???? PRODUCONO, LINFONODI SI TROVANO IN ASCELLE, LINFONODI SI TROVANO IN INGUINE, LINFONODI ???? DEPURANO, ANTICORPI SEGNALANO VIRUS, LINFA SCORRE IN VASI LINFATICI, SISTEMA LINFATICO COMPRENDE ORGANI, MACROFAGI LASCIANO PUS, SISTEMA LINFATICO COMPRENDE LINFA, ORGANI SONO MILZA, ANTICORPI DIFENDONO ORGANISMO, LINFONODI SEGNALANO INFIAMMAZIONI, PRODUCONO ???? ANTICORPI, ORGANI SONO TIMO, LINFOCITI PRODUCONO ANTICORPI, LINFOCITI POSSONO AVERE MEMORIA, LINFONODI SI TROVANO IN COLLO