Warning:
JavaScript is turned OFF. None of the links on this page will work until it is reactivated.
If you need help turning JavaScript On, click here.
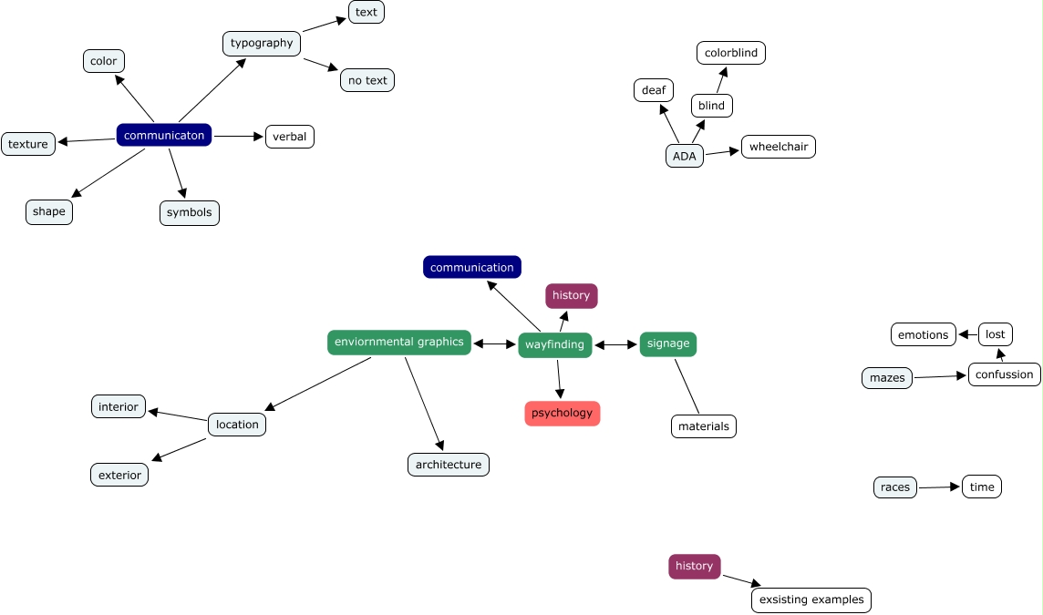
This Concept Map, created with IHMC CmapTools, has information related to: Marshall Thesis Show, ADA blind, location exterior, wayfinding psychology, communicaton verbal, races time, confussion lost, history exsisting examples, enviornmental graphics location, wayfinding signage, typography text, wayfinding enviornmental graphics, wayfinding history, location interior, communicaton texture, communicaton typography, enviornmental graphics architecture, wayfinding communication, ADA deaf, mazes confussion, ADA wheelchair