Warning:
JavaScript is turned OFF. None of the links on this page will work until it is reactivated.
If you need help turning JavaScript On, click here.
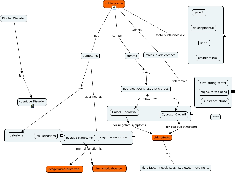
This Concept Map, created with IHMC CmapTools, has information related to: AnuSureshConceptmap, Bipolar Disorder is a cognitive Disorder, side effects are rigid faces, muscle spasms, slowed movements, schizoprenia factors influence are ????, Haldol, Thorazine for negative symptoms side effects, schizoprenia affects males in adolescence, treated using neuroleptic/anti psychotic drugs, males in adolescence risk factors birth during winter, symptoms classified as ????, positive symptoms mental function is diminshed/absence, Zyprexa, Clozaril for positive symptoms side effects, neuroleptic/anti psychotic drugs like Haldol, Thorazine, neuroleptic/anti psychotic drugs like Zyprexa, Clozaril, schizoprenia can be treated, positive symptoms mental function is exagerrated/distorted, schizoprenia has symptoms, symptoms are delusions