Warning:
JavaScript is turned OFF. None of the links on this page will work until it is reactivated.
If you need help turning JavaScript On, click here.
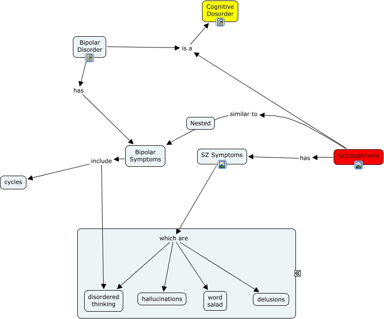
This Concept Map, created with IHMC CmapTools, has information related to: JOhn2, Bipolar Symptoms include disordered thinking, Bipolar Symptoms include cycles, Bipolar Disorder is a Cognitive Dosorder, Bipolar Disorder has Bipolar Symptoms, Schizophrenia similar to Bipolar Symptoms, SZ Symptoms which are disordered thinking, Schizophrenia is a Cognitive Dosorder, SZ Symptoms which are hallucinations, Schizophrenia has SZ Symptoms, SZ Symptoms which are word salad, SZ Symptoms which are delusions