Warning:
JavaScript is turned OFF. None of the links on this page will work until it is reactivated.
If you need help turning JavaScript On, click here.
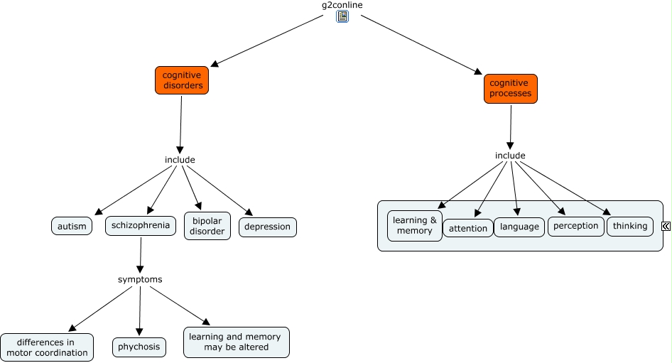
This Concept Map, created with IHMC CmapTools, has information related to: workshop dave, cognitive disorders include schizophrenia, cognitive processes include language, schizophrenia symptoms phychosis, cognitive processes include learning & memory, cognitive processes include attention, schizophrenia symptoms differences in motor coordination, cognitive disorders include autism, cognitive processes include thinking, cognitive disorders include bipolar disorder, schizophrenia symptoms learning and memory may be altered, cognitive processes include perception, cognitive disorders include depression