Warning:
JavaScript is turned OFF. None of the links on this page will work until it is reactivated.
If you need help turning JavaScript On, click here.
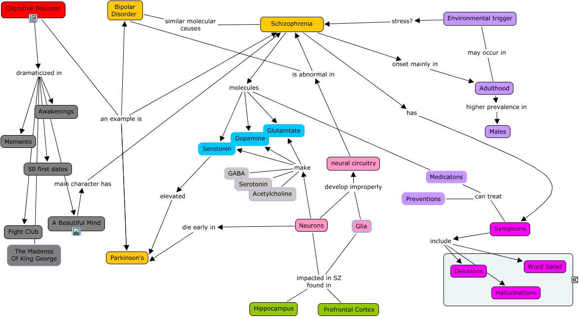
This Concept Map, created with IHMC CmapTools, has information related to: JayChugh, Adulthood higher prevalence in Males, Schizophrenia molecules Dopamine, Preventions can treat Symptoms, Schizophrenia has Symptoms, Symptoms include Hallucinations, Cognitive Disorder an example is Bipolar Disorder, Neurons make Acetylcholine, Cognitive Disorder dramaticized in Awakenings, Neurons make Glutamtate, Medicatons can treat Symptoms, Serotonin elevated Parkinson's, Environmental trigger stress? Schizophrenia, Symptoms include Delusions, Schizophrenia molecules Medicatons, Glia develop improperly neural circuitry, Neurons impacted in SZ found in Hippocampus, Schizophrenia onset mainly in Adulthood, Symptoms include Word Salad, Bipolar Disorder similar molecular causes Schizophrenia, Neurons make GABA