Warning:
JavaScript is turned OFF. None of the links on this page will work until it is reactivated.
If you need help turning JavaScript On, click here.
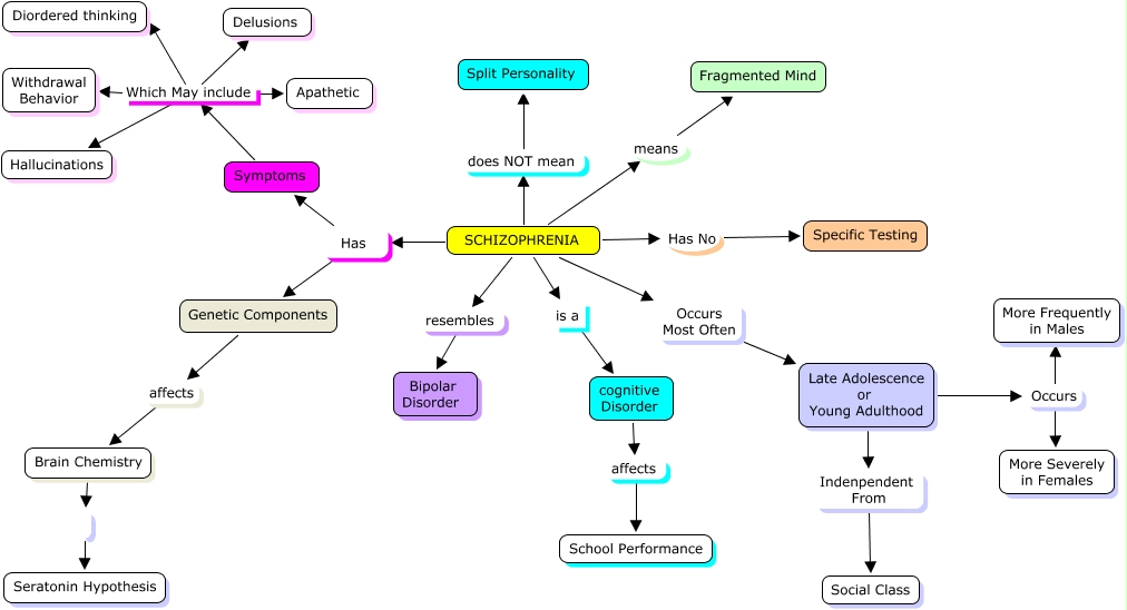
This Concept Map, created with IHMC CmapTools, has information related to: Map 1, Brain Chemistry Seratonin Hypothesis, Symptoms Which May include Apathetic, SCHIZOPHRENIA Has No Specific Testing, Genetic Components affects Brain Chemistry, SCHIZOPHRENIA resembles Bipolar Disorder, SCHIZOPHRENIA Occurs Most Often Late Adolescence or Young Adulthood, Symptoms Which May include Diordered thinking, Late Adolescence or Young Adulthood Occurs More Severely in Females, Symptoms Which May include Withdrawal Behavior, SCHIZOPHRENIA Has Genetic Components, Late Adolescence or Young Adulthood Indenpendent From Social Class, SCHIZOPHRENIA is a cognitive Disorder, SCHIZOPHRENIA Has Symptoms, SCHIZOPHRENIA means Fragmented Mind, Symptoms Which May include Delusions, SCHIZOPHRENIA does NOT mean Split Personality, Late Adolescence or Young Adulthood Occurs More Frequently in Males, Symptoms Which May include Hallucinations, cognitive Disorder affects School Performance