Warning:
JavaScript is turned OFF. None of the links on this page will work until it is reactivated.
If you need help turning JavaScript On, click here.
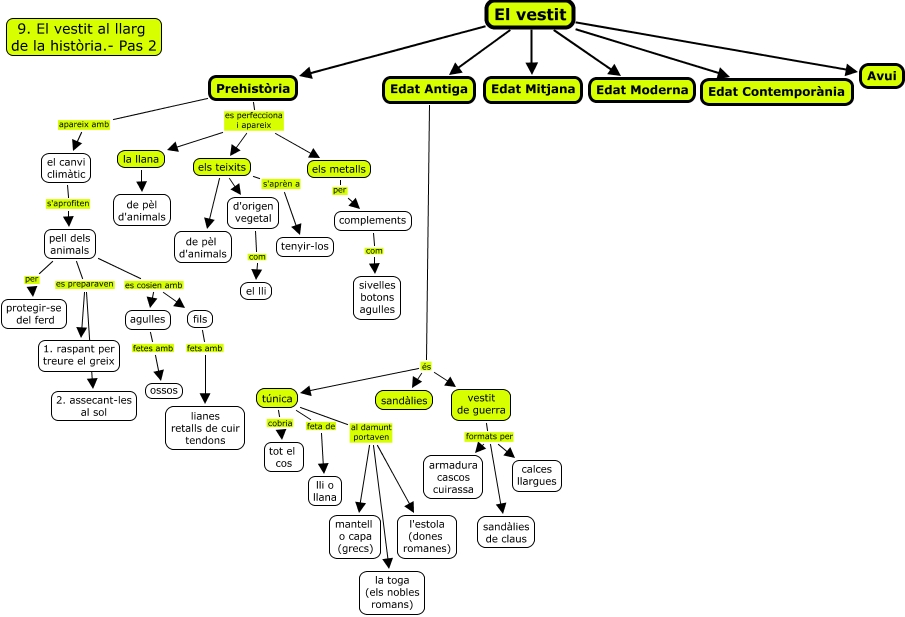
Aquest mapa conceptual conté informació relacionada amb: el vestit 2, pell dels animals es cosien amb fils, agulles fetes amb ossos, El vestit Edat Moderna, vestit de guerra formats per calces llargues, El vestit Edat Contemporània, el canvi climàtic s'aprofiten pell dels animals, El vestit Edat Antiga, vestit de guerra formats per armadura cascos cuirassa, vestit de guerra formats per sandàlies de claus, Prehistòria es perfecciona i apareix la llana, túnica al damunt portaven la toga (els nobles romans), la llana de pèl d'animals, túnica cobria tot el cos, El vestit Avui, pell dels animals es cosien amb agulles, complements com sivelles botons agulles, El vestit Prehistòria, els teixits s'aprèn a tenyir-los, fils fets amb lianes retalls de cuir tendons, Edat Antiga és sandàlies