Warning:
JavaScript is turned OFF. None of the links on this page will work until it is reactivated.
If you need help turning JavaScript On, click here.
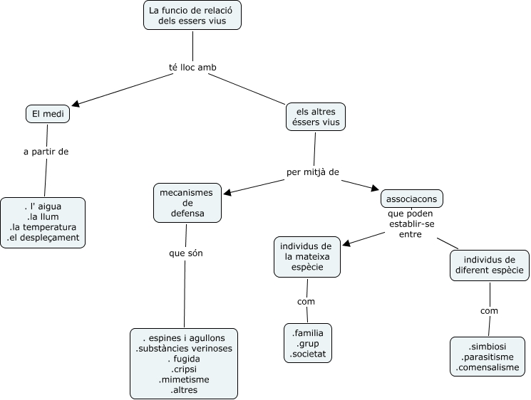
Aquest mapa conceptual conté informació relacionada amb: Funció de relació essers vius 2, El medi a partir de . l' aigua .la llum .la temperatura .el despleçament, individus de la mateixa espècie com .familia .grup .societat, associacons que poden establir-se entre individus de la mateixa espècie, els altres éssers vius per mitjà de associacons, individus de diferent espècie com .simbiosi .parasitisme .comensalisme, mecanismes de defensa que són . espines i agullons .substàncies verinoses . fugida .cripsi .mimetisme .altres, La funcio de relació dels essers vius té lloc amb El medi, els altres éssers vius per mitjà de mecanismes de defensa, La funcio de relació dels essers vius té lloc amb els altres éssers vius, associacons que poden establir-se entre individus de diferent espècie