Warning:
JavaScript is turned OFF. None of the links on this page will work until it is reactivated.
If you need help turning JavaScript On, click here.
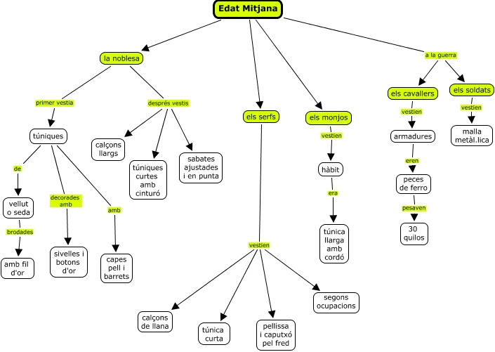
Aquest mapa conceptual conté informació relacionada amb: el vestit 3 1, Edat Mitjana la noblesa, la noblesa després vestis túniques curtes amb cinturó, els soldats vestien malla metàl.lica, els cavallers vestien armadures, els serfs vestien pellissa i caputxó pel fred, la noblesa primer vestia túniques, els serfs vestien calçons de llana, la noblesa després vestis sabates ajustades i en punta, hàbit era túnica llarga amb cordó, túniques de vellut o seda, túniques amb capes pell i barrets, vellut o seda brodades amb fil d'or, armadures eren peces de ferro, els monjos vestien hàbit, túniques decorades amb sivelles i botons d'or, Edat Mitjana a la guerra els soldats, els serfs vestien segons ocupacions, Edat Mitjana els serfs, els serfs vestien túnica curta, peces de ferro pesaven 30 quilos