Warning:
JavaScript is turned OFF. None of the links on this page will work until it is reactivated.
If you need help turning JavaScript On, click here.
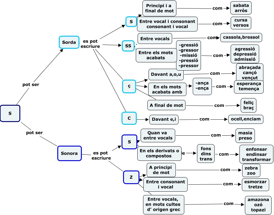
Aquest mapa conceptual conté informació relacionada amb: Ortografia S, Entre vocals com cassola,bressol, Z ???? Entre vocals, en mots cultes d' origen grec, A final de mot com feliç braç, Davant e,i com ocell,enciam, ç ???? En els mots acabats amb, Sorda es pot escriure ç, S pot ser Sonora, Entre consonant i vocal com esmorzar tretze, ç ???? Davant a,o,u, Davant a,o,u com abraçada cançó vençut, S a Principi i a final de mot, Sorda es pot escriure C, Entre vocal i consonant consonant i vocal com cursa versos, Sonora es pot escriure Z, Sorda es pot escriure S, Quan va entre vocals com masia preso, Sonora es pot escriure S, -ança -ença com esperança temença, En els mots acabats amb ???? -ança -ença, Principi i a final de mot com sabata arròs