Warning:
JavaScript is turned OFF. None of the links on this page will work until it is reactivated.
If you need help turning JavaScript On, click here.
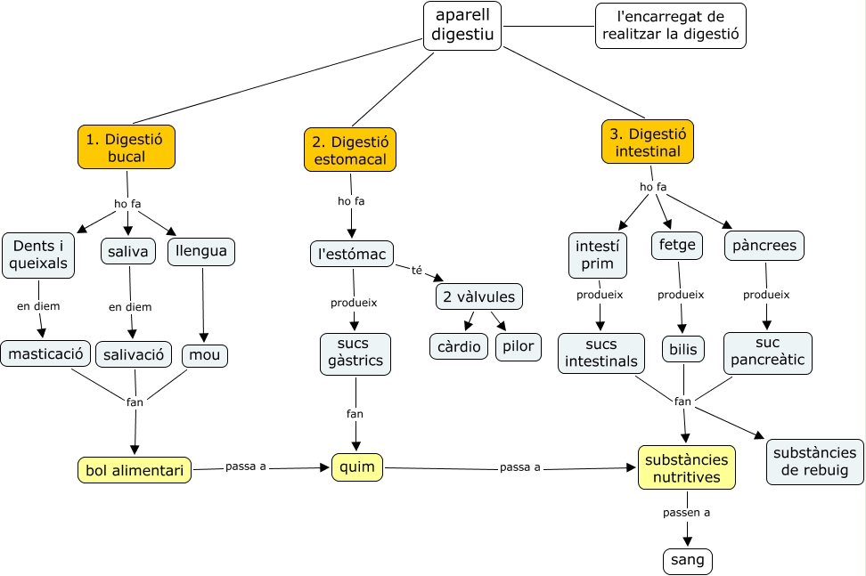
Aquest mapa conceptual conté informació relacionada amb: digestiu, quim passa a substàncies nutritives, 1. Digestió bucal ho fa Dents i queixals, sucs intestinals fan substàncies de rebuig, sucs gàstrics fan quim, 2 vàlvules càrdio, 2. Digestió estomacal ho fa l'estómac, 3. Digestió intestinal ho fa intestí prim, 3. Digestió intestinal ho fa fetge, substàncies nutritives passen a sang, bilis fan substàncies de rebuig, Dents i queixals en diem masticació, mou fan bol alimentari, saliva en diem salivació, 3. Digestió intestinal ho fa pàncrees, bol alimentari passa a quim, l'estómac produeix sucs gàstrics, llengua mou, suc pancreàtic fan substàncies nutritives, pàncrees produeix suc pancreàtic, salivació fan bol alimentari