Warning:
JavaScript is turned OFF. None of the links on this page will work until it is reactivated.
If you need help turning JavaScript On, click here.
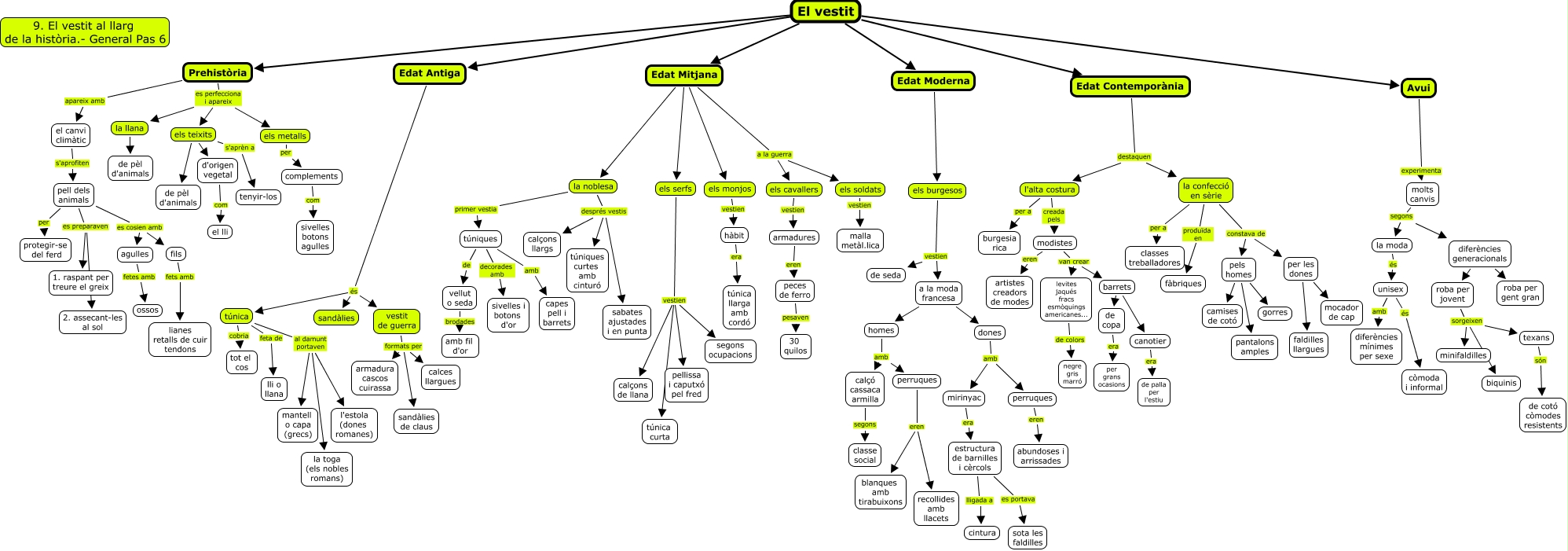
Aquest mapa conceptual conté informació relacionada amb: el vestit 6, Prehistòria es perfecciona i apareix els metalls, la confecció en sèrie per a classes treballadores, roba per jovent sorgeixen biquinis, els burgesos vestien a la moda francesa, el canvi climàtic s'aprofiten pell dels animals, la confecció en sèrie constava de per les dones, per les dones mocador de cap, molts canvis segons la moda, l'alta costura creada pels modistes, unisex amb diferències mínimes per sexe, El vestit Avui, dones amb mirinyac, El vestit Prehistòria, Edat Contemporània destaquen l'alta costura, El vestit Edat Contemporània, Edat Antiga és túnica, els teixits s'aprèn a tenyir-los, els cavallers vestien armadures, Edat Antiga és vestit de guerra, estructura de barnilles i cèrcols lligada a cintura