Warning:
JavaScript is turned OFF. None of the links on this page will work until it is reactivated.
If you need help turning JavaScript On, click here.
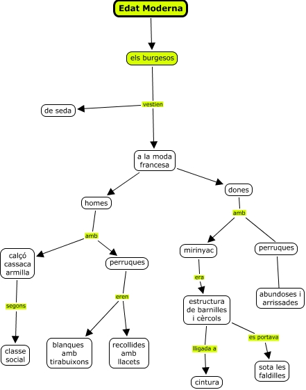
Aquest mapa conceptual conté informació relacionada amb: el vestit 4 1, perruques ???? abundoses i arrissades, mirinyac era estructura de barnilles i cèrcols, calçó cassaca armilla segons classe social, perruques eren blanques amb tirabuixons, dones amb perruques, homes amb perruques, perruques eren recollides amb llacets, els burgesos vestien de seda, a la moda francesa dones, estructura de barnilles i cèrcols lligada a cintura, dones amb mirinyac, homes amb calçó cassaca armilla, estructura de barnilles i cèrcols es portava sota les faldilles, Edat Moderna els burgesos, a la moda francesa homes, els burgesos vestien a la moda francesa