Warning:
JavaScript is turned OFF. None of the links on this page will work until it is reactivated.
If you need help turning JavaScript On, click here.
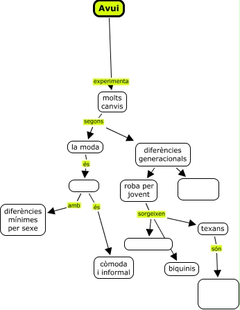
Aquest mapa conceptual conté informació relacionada amb: Fitxa-Avui, diferències generacionals roba per gent gran, la moda és unisex, roba per jovent sorgeixen texans, la moda és unisex, diferències generacionals roba per jovent, Avui experimenta molts canvis, molts canvis segons la moda, roba per jovent sorgeixen biquinis, unisex és còmoda i informal, roba per jovent sorgeixen minifaldilles, molts canvis segons diferències generacionals, unisex és còmoda i informal, roba per jovent sorgeixen texans, molts canvis segons diferències generacionals, roba per jovent sorgeixen minifaldilles, roba per jovent sorgeixen texans, Avui experimenta molts canvis, diferències generacionals roba per jovent, molts canvis segons la moda, unisex amb diferències mínimes per sexe