Warning:
JavaScript is turned OFF. None of the links on this page will work until it is reactivated.
If you need help turning JavaScript On, click here.
The Concept Map you are trying to access has information related to:
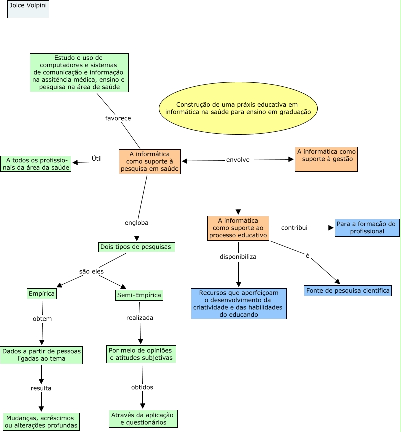
Joice Volpini, A informática como suporte à pesquisa em saúde engloba Dois tipos de pesquisas, Construção de uma práxis educativa em informática na saúde para ensino em graduação envolve A informática como suporte ao processo educativo, Empírica obtem Dados a partir de pessoas ligadas ao tema, A informática como suporte à pesquisa em saúde favorece Estudo e uso de computadores e sistemas de comunicação e informação na assitência médica, ensino e pesquisa na área de saúde, A informática como suporte ao processo educativo disponibiliza Recursos que aperfeiçoam o desenvolvimento da criatividade e das habilidades do educando, A informática como suporte à pesquisa em saúde Útil A todos os profissio- nais da área da saúde, Construção de uma práxis educativa em informática na saúde para ensino em graduação envolve A informática como suporte à pesquisa em saúde, Dois tipos de pesquisas são eles Semi-Empírica, Por meio de opiniões e atitudes subjetivas obtidos Através da aplicação e questionários, A informática como suporte ao processo educativo é Fonte de pesquisa científica