Warning:
JavaScript is turned OFF. None of the links on this page will work until it is reactivated.
If you need help turning JavaScript On, click here.
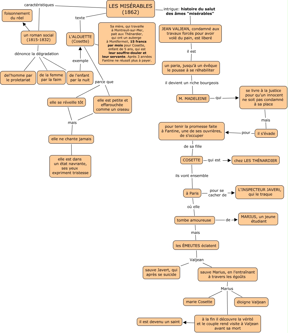
Questa Cmap, creata con IHMC CmapTools, contiene informazioni relative a: LES MISÉRABLES, JEAN VALJEAN, condamné aux travaux forcés pour avoir volé du pain, est liberé il est un paria, jusqu'à un évêque le pousse à se réhabiliter, se livre à la justice pour qu'un innocent ne soit pas condamné à sa place mais il s'évade, L'ALOUETTE (Cosette) parce que elle est petite et effarouchée comme un oiseau, COSETTE qui est chez LES THÉNARDIER, sauve Marius, en l'entraînant à travers les égoûts Marius éloigne Valjean, à la fin il découvre la vérité et le couple rend visite à Valjean avant sa mort ???? il est devenu un saint, un roman social (1815-1832) dénonce la dégradation de l'enfant par la nuit, à Paris où elle tombe amoureuse, les ÉMEUTES éclatent Valjean sauve Marius, en l'entraînant à travers les égoûts, un roman social (1815-1832) ???? foisonnement du réel, sauve Marius, en l'entraînant à travers les égoûts Marius marie Cosette, L'ALOUETTE (Cosette) ???? Sa mère, qui travaille à Montreuil-sur-Mer, pait aux Thénardier, qui ont un auberge à Montfermeil, 15 francs par mois pour Cosette, enfant de 5 ans, qui est leur souffre-douler et leur servante. Après 3 années Fantine ne réussit plus à payer., à Paris pour se cacher de L'INSPECTEUR JAVERt, qui le traque, elle est petite et effarouchée comme un oiseau mais elle ne chante jamais, LES MISÉRABLES (1862) texte L'ALOUETTE (Cosette), tombe amoureuse mais les ÉMEUTES éclatent, pour tenir la promesse faite à Fantine, une de ses ouvrières, de s'occuper de sa fille COSETTE, un roman social (1815-1832) dénonce la dégradation del'homme par le proletariat, L'ALOUETTE (Cosette) parce que elle se réveille tôt, tombe amoureuse de MARIUS, un jeune étudiant