Warning:
JavaScript is turned OFF. None of the links on this page will work until it is reactivated.
If you need help turning JavaScript On, click here.
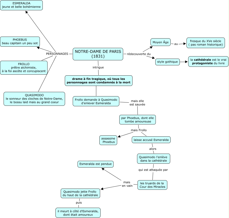
Questa Cmap, creata con IHMC CmapTools, contiene informazioni relative a: NOTRE-DAME DE PARIS, Quasimodo jette Frollo du haut de la cathédrale puis il meurt à côté d'Esmeralda, dont était amoureux, style gothique ???? la cathédrale est le vrai protagoniste du livre, les truards de la Cour des Miracles mais en vain Esmeralda est pendue, Frollo demande à Quasimodo d'enlever Esmeralda mais elle est sauvée par Phoebus, dont elle tombe amoureuse, Moyen Âge au fresque du XVe siècle ( pas roman historique), NOTRE-DAME DE PARIS (1831) PERSONNAGES PHOEBUS beau capitain un peu sot, NOTRE-DAME DE PARIS (1831) rédecouverte du style gothique, NOTRE-DAME DE PARIS (1831) PERSONNAGES ESMERALDA jeune et belle bohémienne, drame à fin tragique, où tous les personnages sont condamnés à la mort ???? Frollo demande à Quasimodo d'enlever Esmeralda, Quasimodo l'enlève dans la cathédrale qui est attaquée par les truards de la Cour des Miracles, NOTRE-DAME DE PARIS (1831) PERSONNAGES QUASIMODO le sonneur des cloches de Notre-Dame, le bossu laid mais au grand coeur, NOTRE-DAME DE PARIS (1831) intrigue drame à fin tragique, où tous les personnages sont condamnés à la mort, NOTRE-DAME DE PARIS (1831) PERSONNAGES FROLLO prêtre alchimiste, à la foi ascète et concupiscent, NOTRE-DAME DE PARIS (1831) rédecouverte du Moyen Âge, laisse accusé Esmeralda alors Quasimodo l'enlève dans la cathédrale, les truards de la Cour des Miracles mais en vain Quasimodo jette Frollo du haut de la cathédrale, par Phoebus, dont elle tombe amoureuse mais Frollo assassine Phoebus, par Phoebus, dont elle tombe amoureuse mais Frollo laisse accusé Esmeralda