Warning:
JavaScript is turned OFF. None of the links on this page will work until it is reactivated.
If you need help turning JavaScript On, click here.
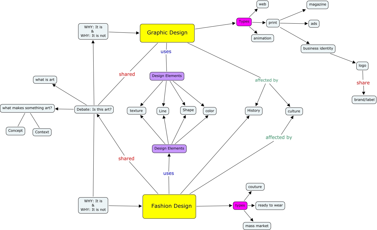
This Concept Map, created with IHMC CmapTools, has information related to: jNetzel_CMap, Fashion Design uses Design Elements, Types animation, types couture, what makes something art? Context, Graphic Design affected by culture, Fashion Design affected by culture, Types print, logo share brand/label, print ads, Design Elements texture, Fashion Design shared Debate: Is this art?, Graphic Design shared Debate: Is this art?, Fashion Design History, Design Elements Line, what makes something art? Concept, WHY: It is & WHY: It is not Fashion Design, business identity logo, Design Elements Line, Types web, print magazine