Warning:
JavaScript is turned OFF. None of the links on this page will work until it is reactivated.
If you need help turning JavaScript On, click here.
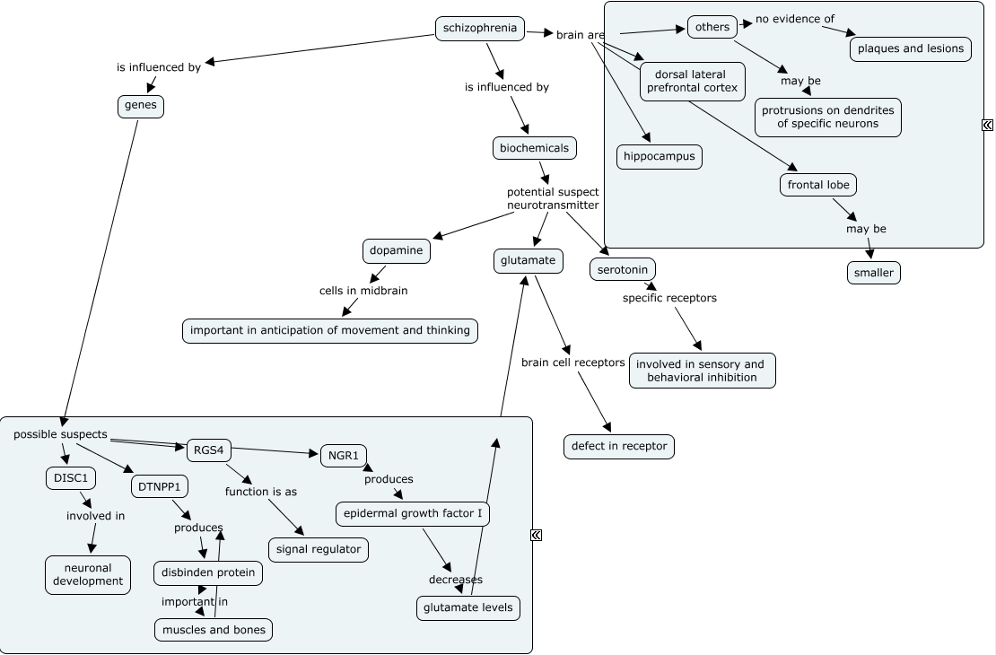
This Concept Map, created with IHMC CmapTools, has information related to: G2Harlem Shary, others may be protrusions on dendrites of specific neurons, glutamate brain cell receptors defect in receptor, biochemicals potential suspect neurotransmitter glutamate, DTNPP1 produces disbinden protein, frontal lobe may be smaller, RGS4 function is as signal regulator, schizophrenia is influenced by biochemicals, schizophrenia brain areas others, biochemicals potential suspect neurotransmitter dopamine, muscles and bones webbing fingers and toes, others no evidence of plaques and lesions, dopamine cells in midbrain important in anticipation of movement and thinking, schizophrenia brain areas frontal lobe, genes possible suspects RGS4, biochemicals potential suspect neurotransmitter serotonin, serotonin specific receptors involved in sensory and behavioral inhibition, schizophrenia is influenced by genes, schizophrenia brain areas dorsal lateral prefrontal cortex, schizophrenia brain areas hippocampus, genes possible suspects NGR1