Warning:
JavaScript is turned OFF. None of the links on this page will work until it is reactivated.
If you need help turning JavaScript On, click here.
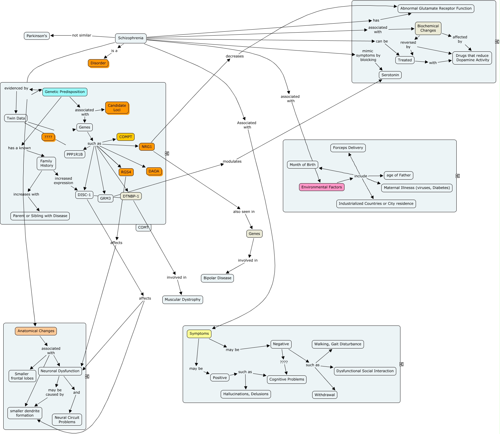
This Concept Map, created with IHMC CmapTools, has information related to: SZ Harlem Roberta, Neuronal Dysfunction may be caused by smaller dendrite formation, NRG1 also seen in Genes, Environmental Factors include Forceps Delivery, Schizophrenia associated with Biochemical Changes, Negative ???? Cognitive Problems, Family History increases with Parent or Sibling with Disease, Environmental Factors include Month of Birth, Biochemical Changes affected by Drugs that reduce Dopamine Activity, Schizophrenia associated with Environmental Factors, Symptoms may be Positive, Genes such as DAOA, Biochemical Changes reversed by Drugs that reduce Dopamine Activity, RGS4 affects Neuronal Dysfunction, Schizophrenia has Abnormal Glutamate Receptor Function, Genes such as PPP1R1B, Anatomical Changes associated with Neuronal Dysfunction, Schizophrenia not similar Parkinson's, Twin Data concerned with Genes, Genes such as DISC-1, Negative such as Withdrawal