Warning:
JavaScript is turned OFF. None of the links on this page will work until it is reactivated.
If you need help turning JavaScript On, click here.
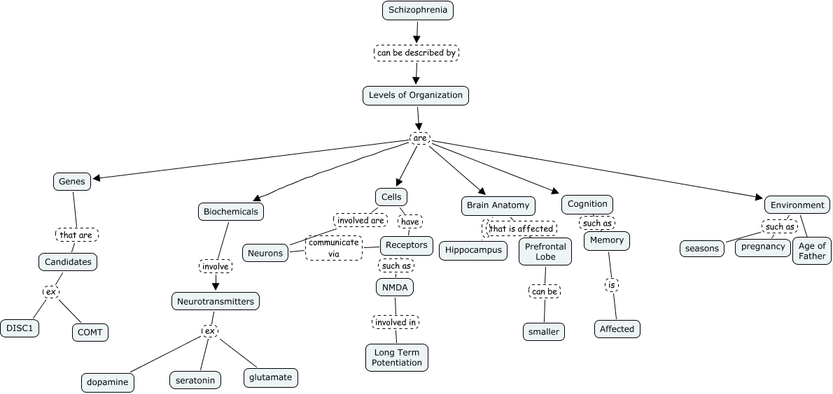
This Concept Map, created with IHMC CmapTools, has information related to: CG Schizophrenia, Candidates ex DISC1, Levels of Organization are Biochemicals, Brain Anatomy that is affected Prefrontal Lobe, Biochemicals involve Neurotransmitters, Levels of Organization are Cells, Cells involved are Neurons, Neurotransmitters ex glutamate, Levels of Organization are Genes, Cognition such as Memory, Genes that are Candidates, Cells have Receptors, Environment such as pregnancy, Neurotransmitters ex dopamine, Neurons communicate via Receptors, Prefrontal Lobe can be smaller, Environment such as seasons, Neurotransmitters ex seratonin, Receptors such as NMDA, Memory is Affected, Candidates ex COMT