Warning:
JavaScript is turned OFF. None of the links on this page will work until it is reactivated.
If you need help turning JavaScript On, click here.
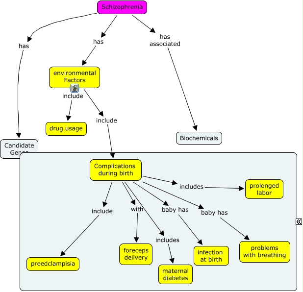
This Concept Map, created with IHMC CmapTools, has information related to: scguzophrenia barbara, Complications during birth baby has infection at birth, environmental Factors include Complications during birth, Complications during birth includes maternal diabetes, Complications during birth with foreceps delivery, Complications during birth includes prolonged labor, Complications during birth include preedclampisia, environmental Factors include drug usage, Schizophrenia has environmental Factors, Schizophrenia has associated Biochemicals, Complications during birth baby has problems with breathing, Schizophrenia has Candidate Genes